由CD4541组成的有开/停选择功能的定时器

📅 发布时间:2013-10-03 01:10 👁️ 浏览:1 🏷️ 标签: 4541 CD 定时器

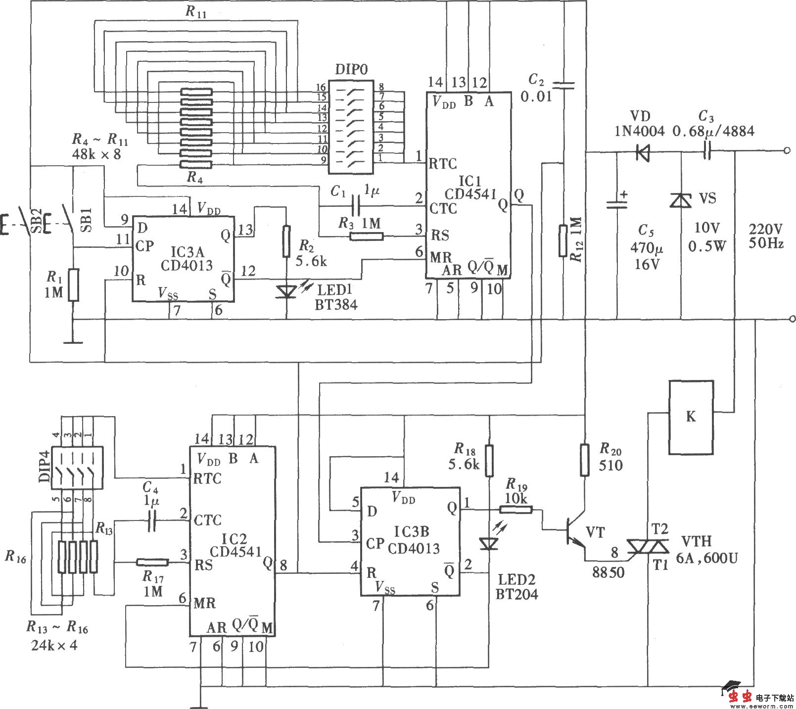
由CD4541组成的有开/停选择功能的定时器

该定时器以CD4541为主要组成部分,它可以通过开关事先选择先停后开,还是先开后停。电路中,定时时间的调整是通过选择开关,增、减接在CD4541的①、②脚间的电阻的数量来实现的。由于电阻的阻值通过事先选择,每只电阻的阻值是固定不变的。因此它比采用电位器来调节定时时间要方便和准确。电路组成如图所示。电路由开、停预置电路,可调式开停定时电路,输出控制和执行电路组成。

觉得这篇文章有帮助吗?