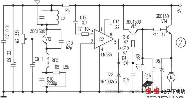
无线比例电机遥控器电路

📅 发布时间:2013-09-28 10:25 👁️ 浏览:8 🏷️ 标签: 无线 比例 电机 遥控器电路

实验点评:

取R6为200Ω,实际接好电路,能达到文中所述的功能。但实际制作的过程中,发现制作电感时,两频率的对准是比较困难的,但按文中所述的方法,也容易解决。如在调试过程配用示波器(100Hz),效果更好。本电路结构合理,还可以扩展到别的电路,适合无线电爱好者制作。

成都理工学院电子协会刘丽娜

 

 

觉得这篇文章有帮助吗?