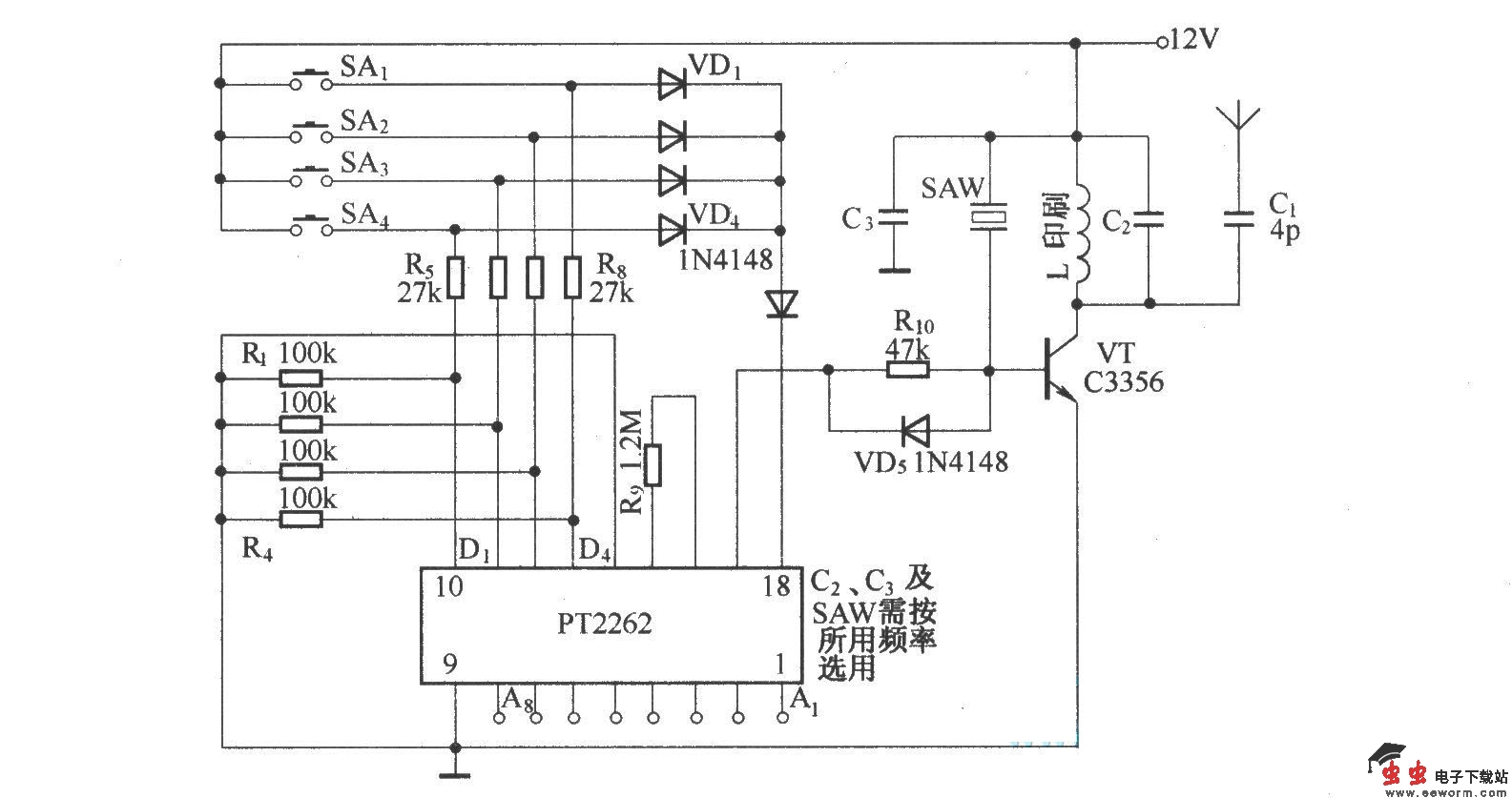
SB-100是一种普及型遥控组件,遥控发射组件的型号为SB-100ATX,接收组件的型号为 SB-100ARX。SB-100ATX组件是一种由SAW元件组成的高稳定度无线电遥控发射电路,它的电路组成与CS900基本相同。电路内包括由超高频三极管C3356与SAW元件组成的载频振荡发射电路和以数字编码电路PT2262组成的发射编码电路,如图所示。SB-100ATX发射组件具有频率稳定度高、发射功率大、适应能力强的特点,发射频率在256~433MHz范围内选择。该电路采用小型贴片式元件,外形尺寸为65×38×15(mm),工作电压12V,采用四路数字编码,设有四个发射按键。
