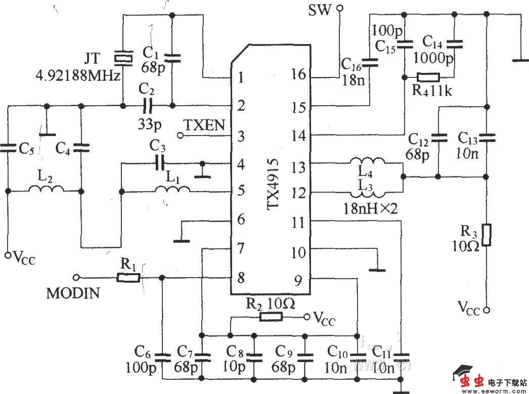
由TX4915组成的遥控发射电路

📅 发布时间:2013-09-28 00:55 👁️ 浏览:0 🏷️ 标签: 4915 TX 遥控发射 电路

TX4915是一种单片AM/ASK(振幅偏移键控)发射集成电路,内部集成了压控振荡器(VCO),相位检波器,分频选择器及基准振荡器晶体管,只要外接一个晶体即可组成一个锁相环(PLL).工作电压2.2~5.5V,工作电流12mA,有省电模式,工作频率100~960MHz.它与RX3310A配套使用.下图是由TX4915组成的遥控发射电路.

由TX4915组成的遥控发射电路

觉得这篇文章有帮助吗?