四通道互锁遥控器

📅 发布时间:2013-09-27 04:05 👁️ 浏览:0 🏷️ 标签: 四通道 遥控器

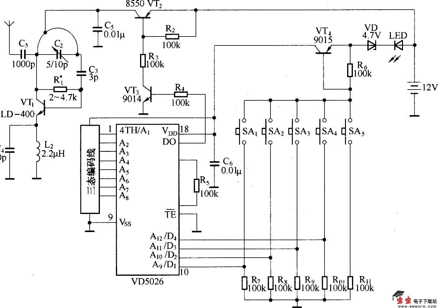
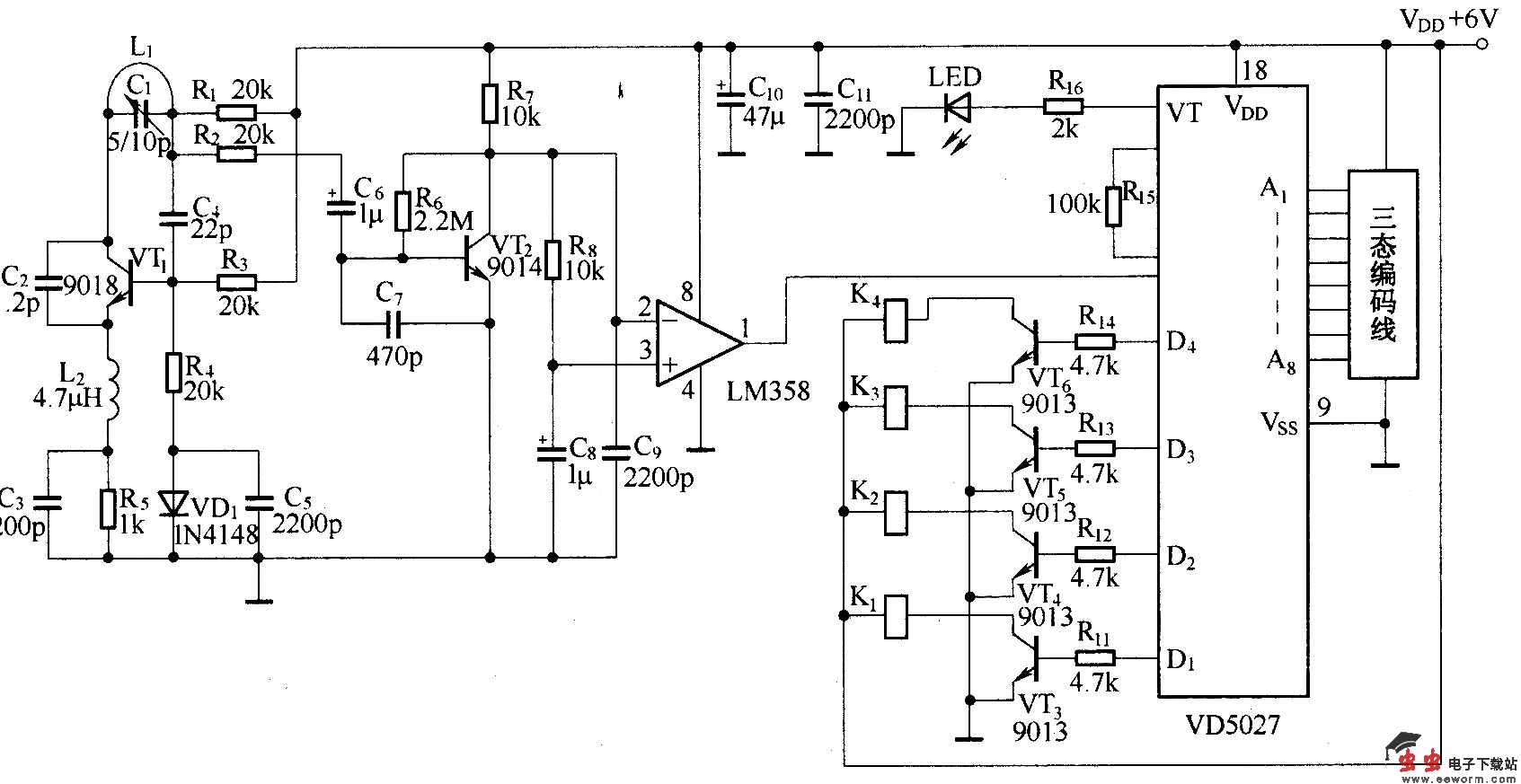
四通道互锁遥控器由发射器和接收器组成.

发射器电路原理图如下:

四通道互锁遥控器

接收器电路原理图:

四通道互锁遥控器

觉得这篇文章有帮助吗?