超声波遥控照明灯电路

📅 发布时间:2013-09-26 22:05 👁️ 浏览:3 🏷️ 标签: 超声波 照明灯 电路 遥控

超声波遥控照明灯电路

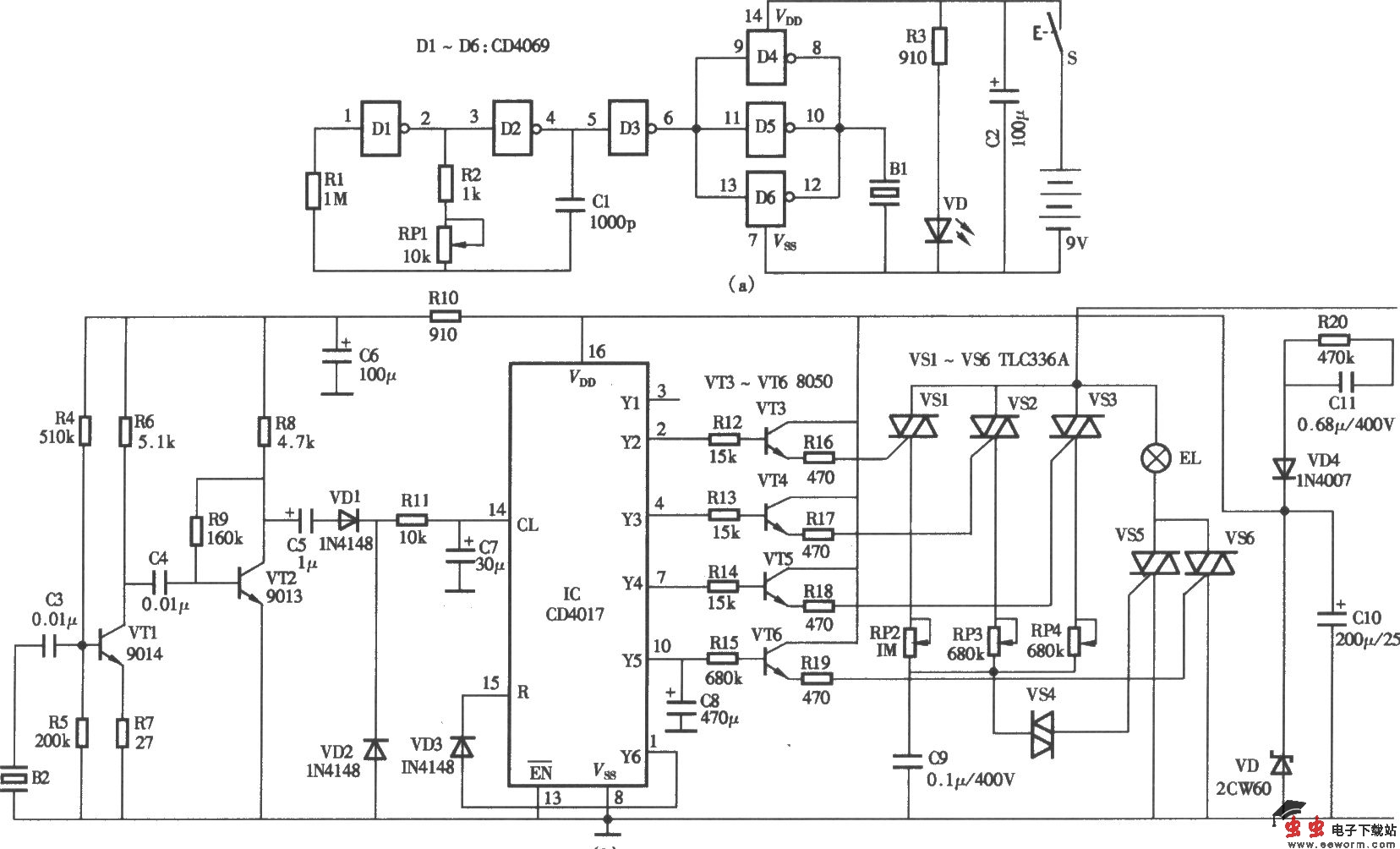
超声波遥控照明灯电路(一)(a)发射器;(b)接收器

超声波遥控照明灯电路

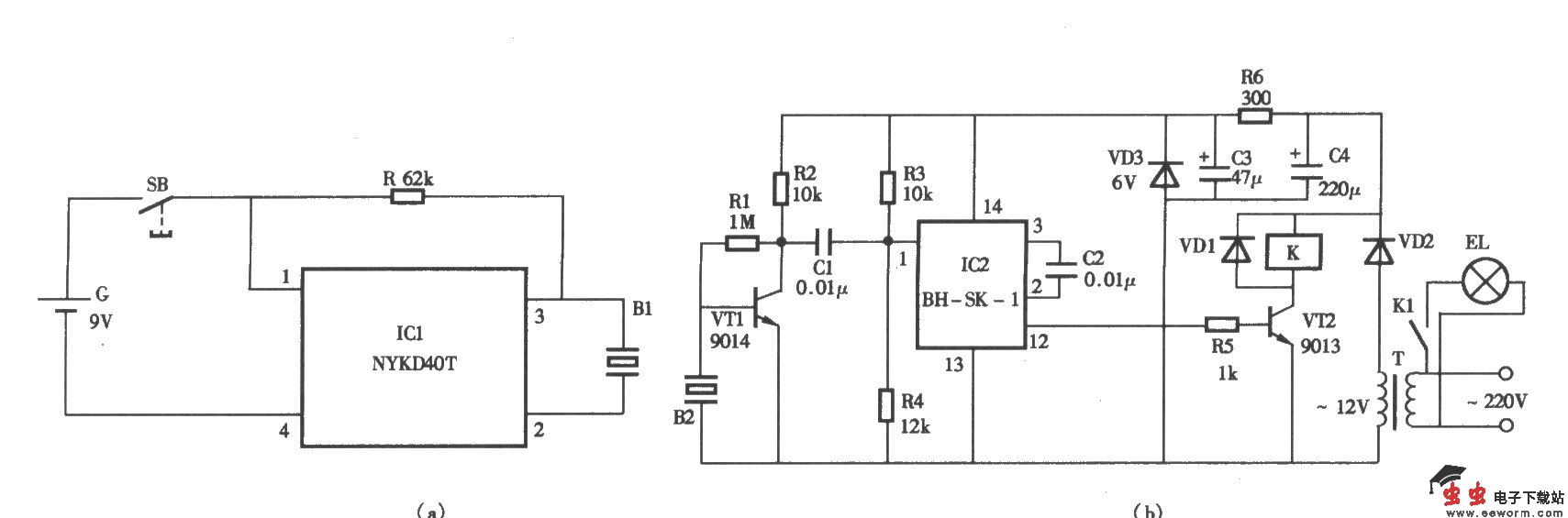
超声波遥控照明灯电路(二)

觉得这篇文章有帮助吗?