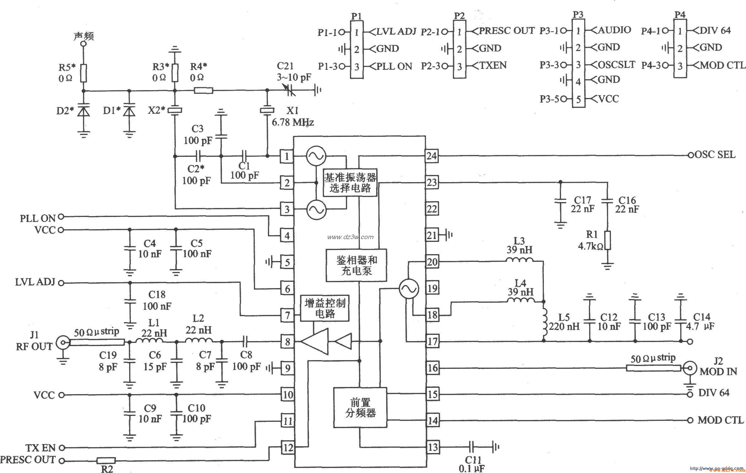
FM/FSK发射器RF2513应用电路图
RF2513是一个使用低成本频率合成器的单片FM/FSK发射器。它适合美国915 MHz ISM频带和欧洲433 MHz或868 MHz ISM频带应用。
主要技术特点如下:
·工作频率为3001000 MHz;
·FM/FSK调制方式;
·工作电压为2.5~5 V;
·工作电流为27 mA,睡眠模式电流为l uA;
·输出功率为10 mW(在433 MHz)

RF2513 的 915 MHz和868 MHz应用电路

RF2513 的434 MHz应用电路
FM/FSK发射器RF2513应用
觉得这篇文章有帮助吗?