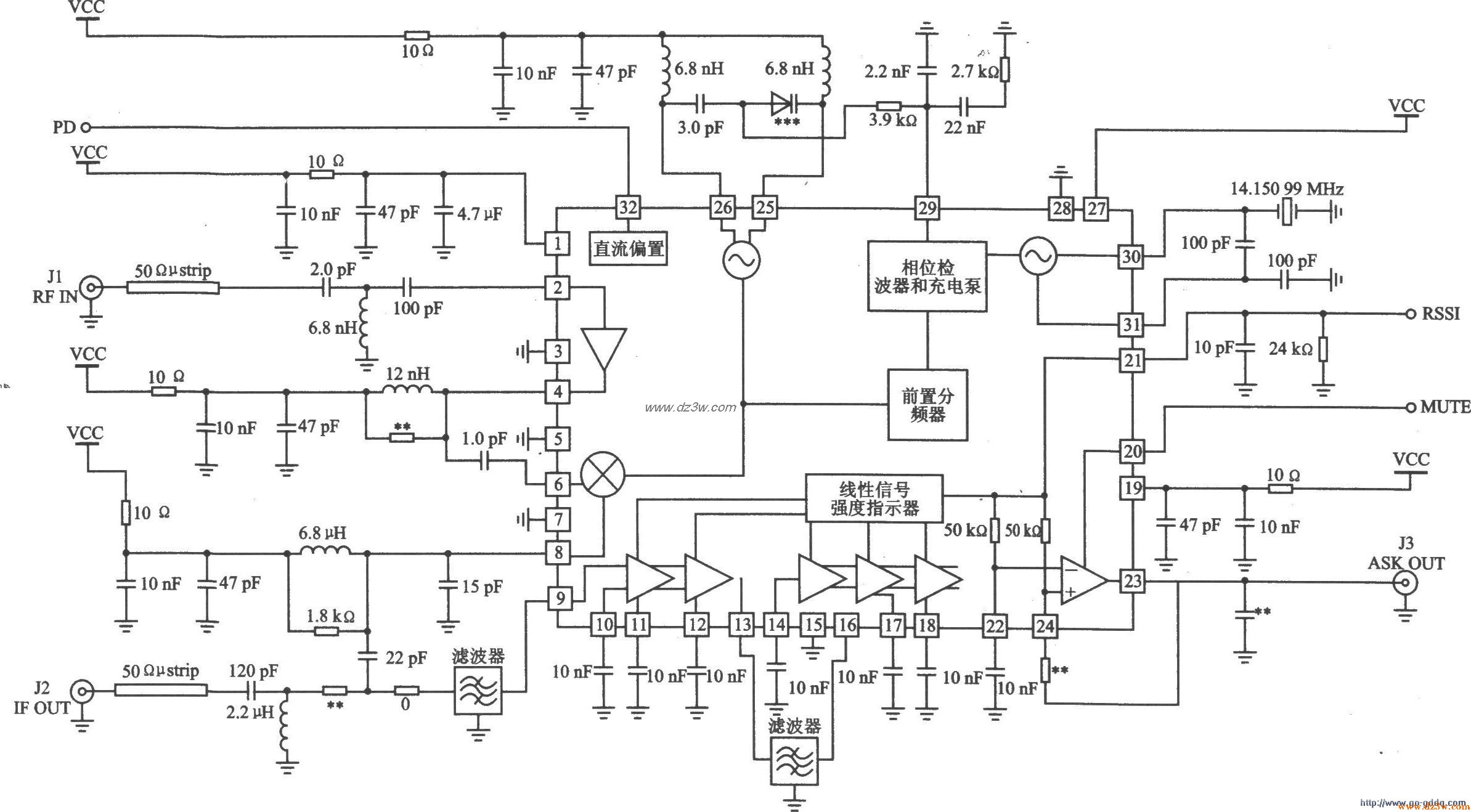
ASK/OOK接收器RF2919应用电路图
RF2919是一款只要一个基准晶振、一个中频滤波器以及几个无源元件就可组成完整ASK/OOK接收机的接收器芯片,可工作在433/868 MHz的欧洲ISM频段和915 MHz的北美ISM频段。
RF2919的主要技术特点如下:
·工作频率为300~1000 MHz;
·ASK/00K解调方式;
·接收灵敏度为-l00~-l04 dBm;
·射频输出幅值为 10 dBm;
·VSWR输出为50:1;
·电源电压为2.7~5.5 V;
·电流消耗:接收模式为8~12 mA,低功耗模式为1μA;
·工作环境温度为-40~ 85℃;

RF2919 433 MHz应用电路 
RF2919 868 MHz应用电路 
RF2919 915 MHz应用电路 
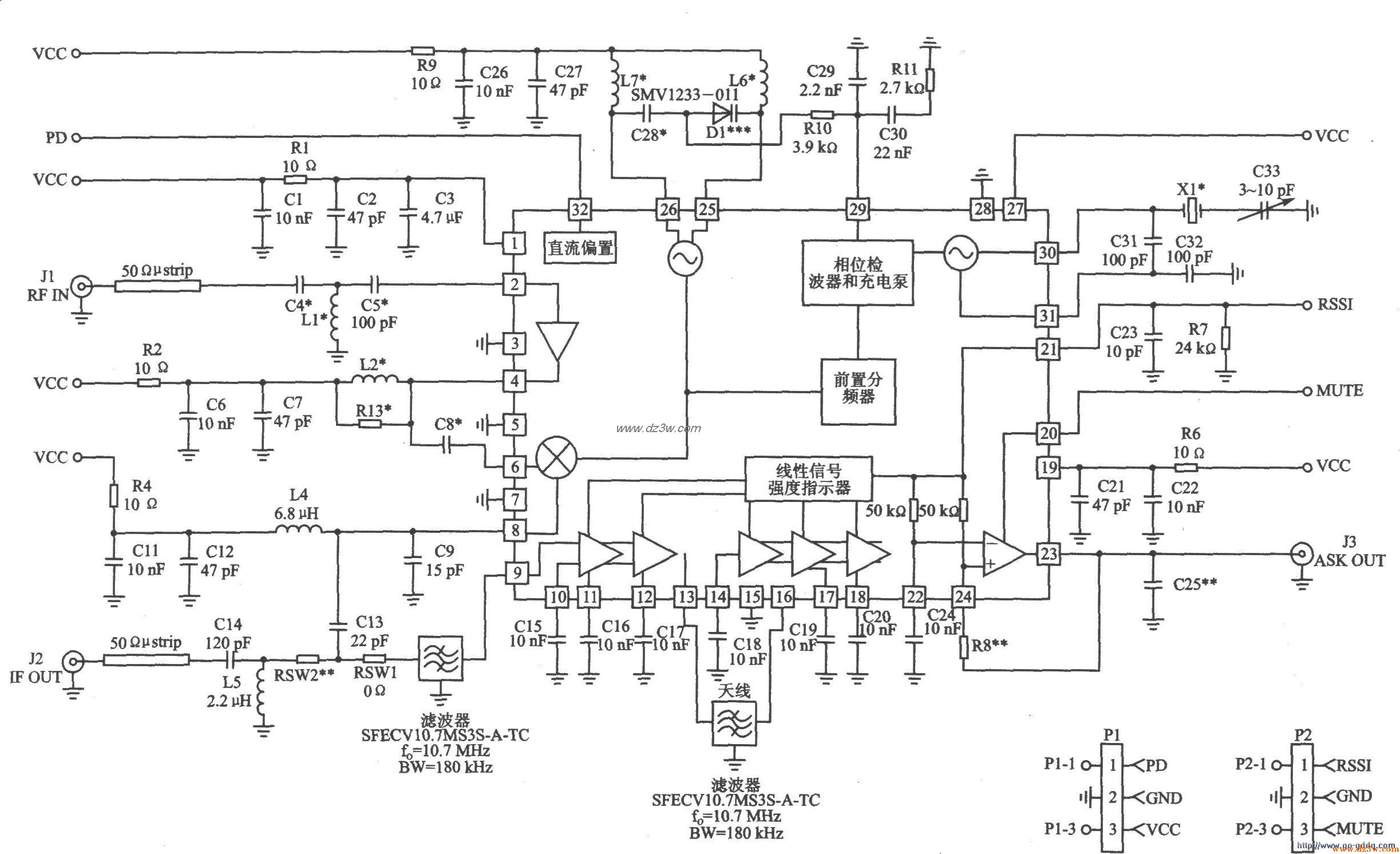
RF2919评估板电路图
ASK/OOK接收器RF2919应用
觉得这篇文章有帮助吗?