FM/FSK接收器RF2917特性及应用电路
RF2917是一款低成本单片接收器芯片,工作在433/868 MHz的欧洲ISM频段和915 MHz的北美ISM频段。
主要技术特点如下:
·工作频率为300~1000 MHz;
·FM/FSK解调方式;
·接收灵敏度为-98~一l01 dBm;
·数据输出带宽为500 kHz;
·电源电压为2.7~5.0 V;
·电流消耗:接收模式为5~12.3 mA,低功耗模式为1μA。

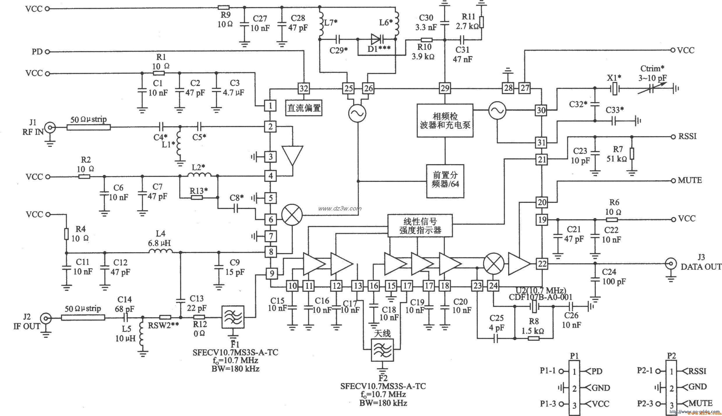
RF2917 应用电路
(915 MHz) 
RF2917评估板电路
FM/FSK接收器RF2917特性
觉得这篇文章有帮助吗?