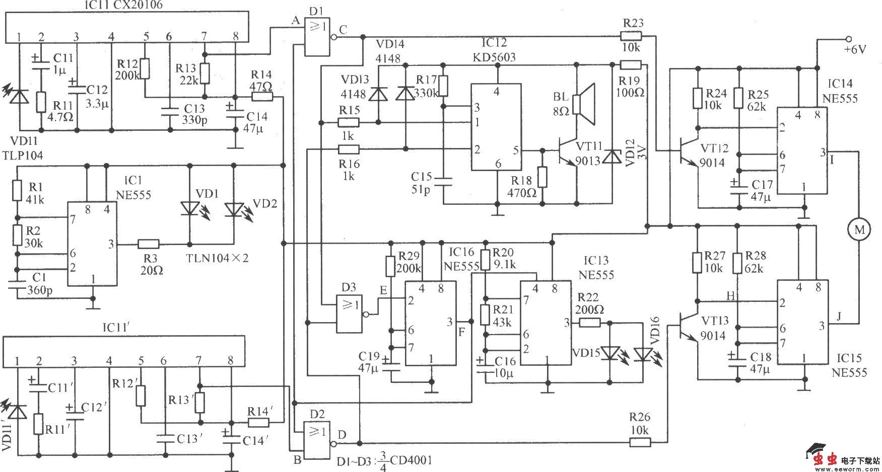
工作原理:迎宾“小姐”立于大门内,设大门在其左侧,当有客人进门口时,图中的红外发射电路向左前方发射的红外光被客人反射回来,由红外接收电路A接收,并通过控制电路同时使:(1)驱动电路A驱动电动机正转,“小姐”头部向左转动,并抬起右手致意;(2)声音电路发出“欢迎光临”的语音;(3)闪光电路使“小姐”双眼闪烁。数秒钟后,“小姐”头部转回,右手放下,恢复待命状态。当有客人要离开而向门外走去时,红外发射电路向右前方发出的红外光被客人反射回来,由红外接收电路B接收,并通过控制电路同时使:(1)驱动电路B驱动电动机反转,“小姐”头部向右转动,并抬起左手致意;(2)声音电路发出“谢谢光临”的语音;(3)闪光电路使“小姐”双眼闪烁。数秒钟后,“小姐”头部转回,左手放下,恢复待命状态。 迎宾“小姐”电路
工作原理:迎宾“小姐”立于大门内,设大门在其左侧,当有客人进门口时,图中的红外发射电路向左前方发射的红外光被客人反射回来,由红外接收电路A接收,并通过控制电路同时使:(1)驱动电路A驱动电动机正转,“小姐”头部向左转动,并抬起右手致意;(2)声音电路发出“欢迎光临”的语音;(3)闪光电路使“小姐”双眼闪烁。数秒钟后,“小姐”头部转回,右手放下,恢复待命状态。当有客人要离开而向门外走去时,红外发射电路向右前方发出的红外光被客人反射回来,由红外接收电路B接收,并通过控制电路同时使:(1)驱动电路B驱动电动机反转,“小姐”头部向右转动,并抬起左手致意;(2)声音电路发出“谢谢光临”的语音;(3)闪光电路使“小姐”双眼闪烁。数秒钟后,“小姐”头部转回,左手放下,恢复待命状态。 觉得这篇文章有帮助吗?