nRF903 GMSK/GFSK 950~430 MHz收发器

📅 发布时间:2013-09-29 19:10 👁️ 浏览:0 🏷️ 标签: GMSK GFSK nRF 903

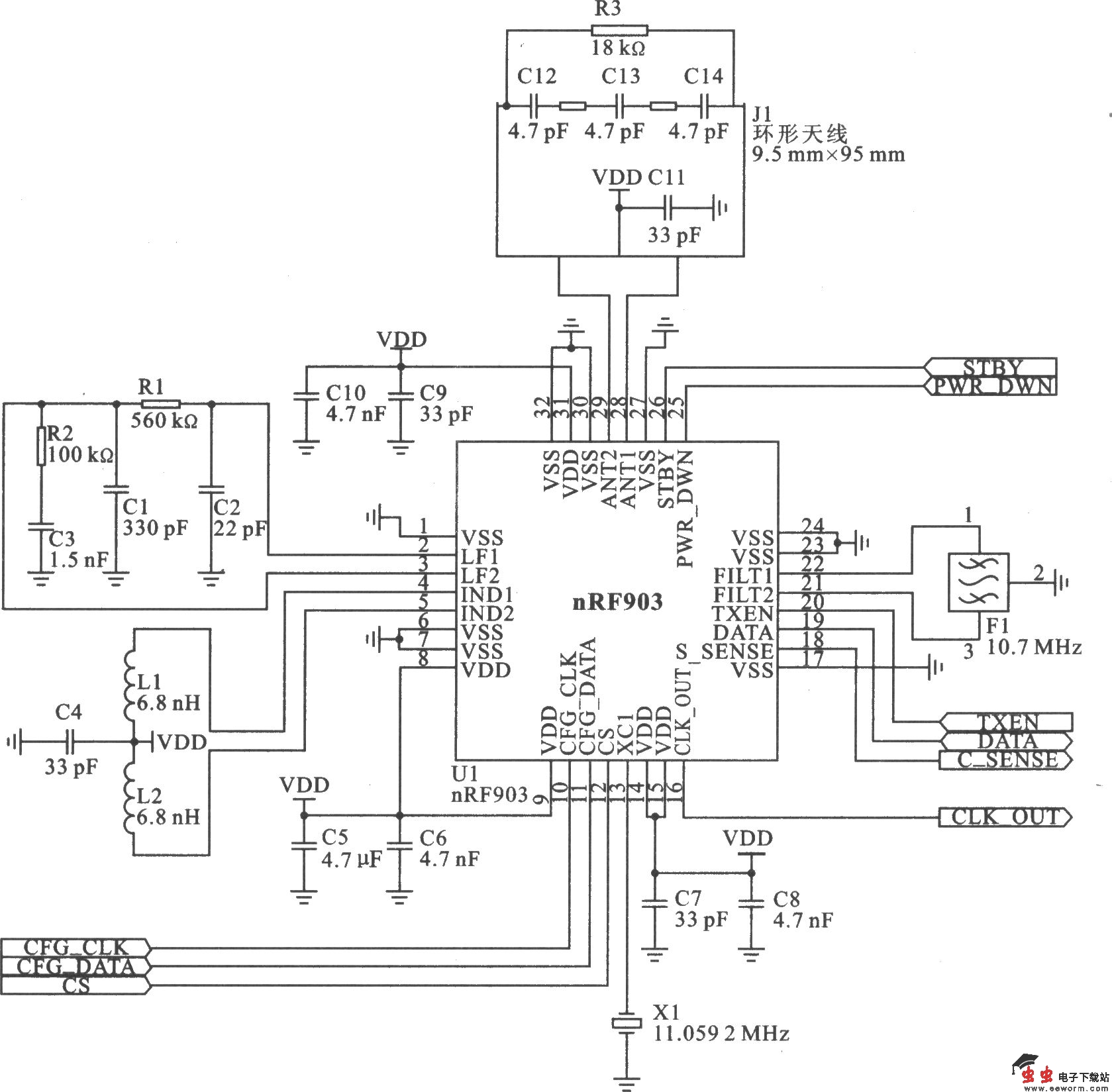
nRF903是一款可方便地嵌入到各种测量和控制系统中的收发器芯片,仅需外接一个晶体和几个阻容、电感元件。即可构成一个完整的射频收发器。nRF903广泛应用于仪器仪表数据采集系统、无线抄表系统、无线数据通信系统、计算机遥测/遥控系统和无线手机等领域。 主要技术特点如下: ·工作在433/868/915 MHz国际通用的ISM频段; ·数据传输速率可达76.8 Kb/s; ·GMSK/GFSK调制和解调方式; ·采用DDS PLL频率合成技术,频率稳定性好; ·灵敏度高达-100 dBm; ·最大发射功率达 10 dBm; ·具有170个频道,适合需要多信道工作的特殊场合; ·可直接与微控制器接口; ·电源电压为2.7~3.6 V; ·电源电流:接收模式l8.5~22.5 mA,发射模式为31.5~41 mA,待机模式为200μA,低功耗模式仅为1μA。

 

nRF903的应用电路

觉得这篇文章有帮助吗?