TXM-433/418/315 MHz-LC系列发射器模块

📅 发布时间:2013-09-29 18:20 👁️ 浏览:0 🏷️ 标签: MHz-LC TXM 433 418

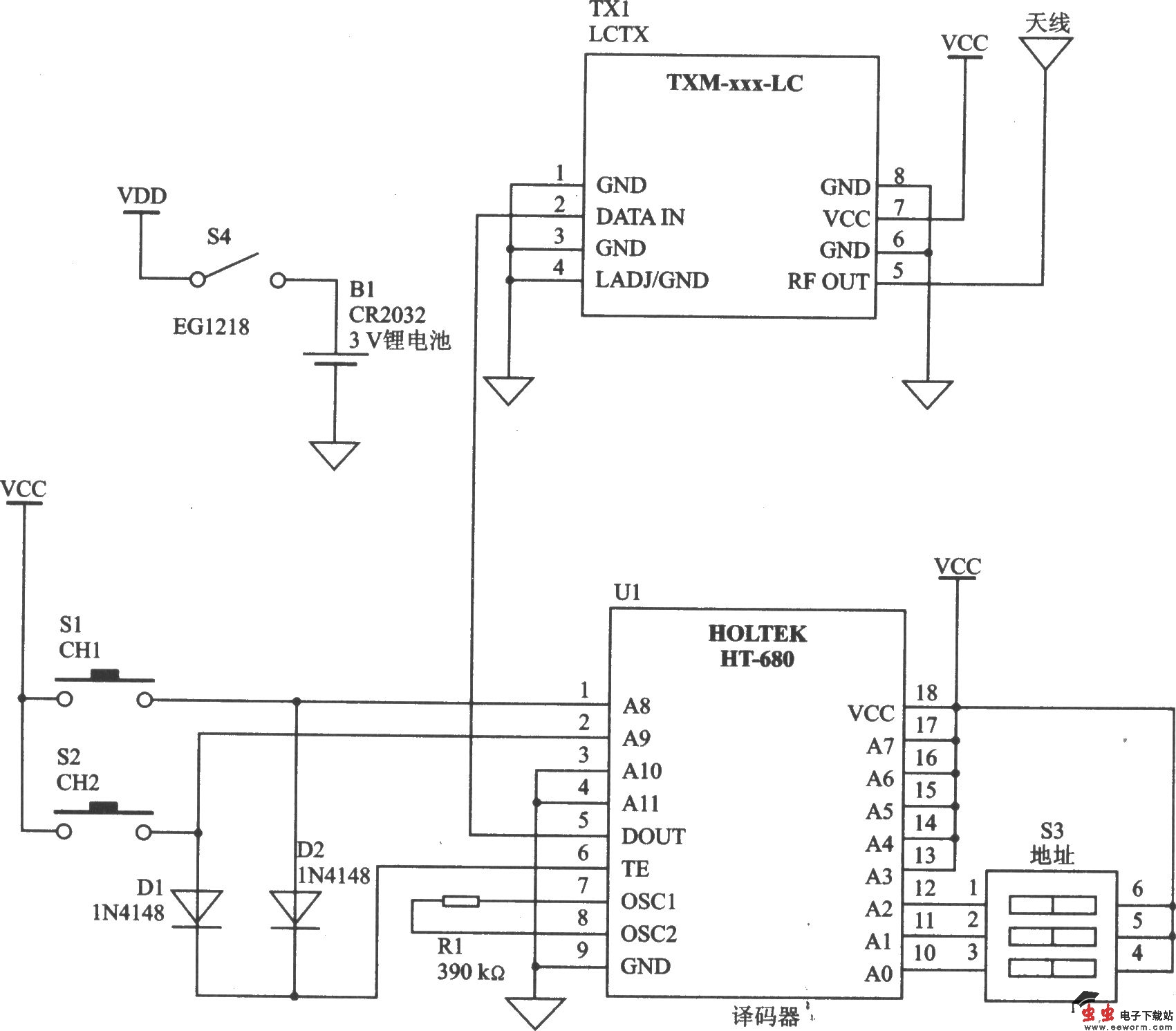
TXM-433/418/315 MHz-LC系列模块是一种低成本的发射器模块。它与LC系列接收器配套使用,传输模拟和数字信号的距离超过91.5 min(300 ft)。LC系列模块不需要产品调谐,也不需要外部RF元件(除天线外)。它适用于遥控、远距离监控、工业过程监测、定期数据转移、照明控制、安全/火警报、无键键入系统、医疗监视/呼叫系统和无线数据传输等领域的应用。 主要技术特点如下: ·工作频率为433/418/315 MHz; ·直接模拟或数字输入; ·数据传输速率大于5 Kb/s; ·电源电压为2.7~5.2 V; ·最大工作电流为6 mA,睡眠模式电流为l.5 μA; ·输出功率为-4~4 dBm; ·直接串行接口。

 

TXM-433/418/315 MHz-LC系列发射器模块的应用电路

觉得这篇文章有帮助吗?