TRF4400是一款能提供完全功能的多通道的低成本发射器。芯片能满足433 MHz频带的线性(FM)或者数字(FSK)发射应用。 主要技术特点如下: ·用ll位DAC组成24位直接数字合成器(DDS); ·工作频率为420~450 MHz; ·FM/FSK调制方式; ·需要外部元件少; ·工作电压为2.2~3.6 V; ·典型发射功率为7 dBm; ·发射模式最大工作电流为75 mA,低功耗模式为0.5μA; ·灵活的串行接口连接到TI MSP430微控制器。

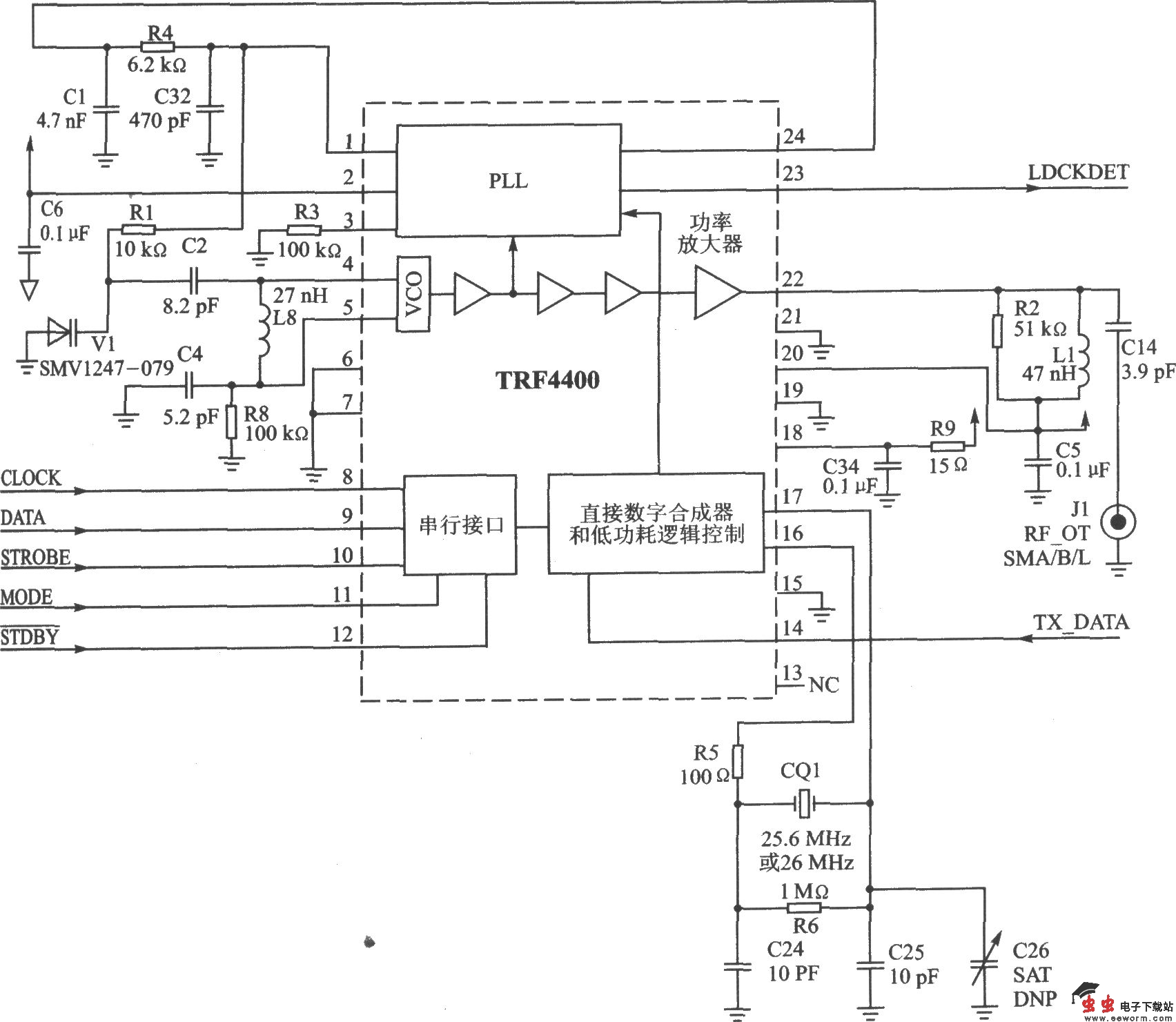
TRF4400在433 MHz ISM频段的应用电路
TRF4400在433 MHz ISM频段的应用电路元器件参数
