MICRFl04 ASK 470~300 MHz发射器

📅 发布时间:2013-09-29 14:50 👁️ 浏览:0 🏷️ 标签: MICRFl ASK 470 300

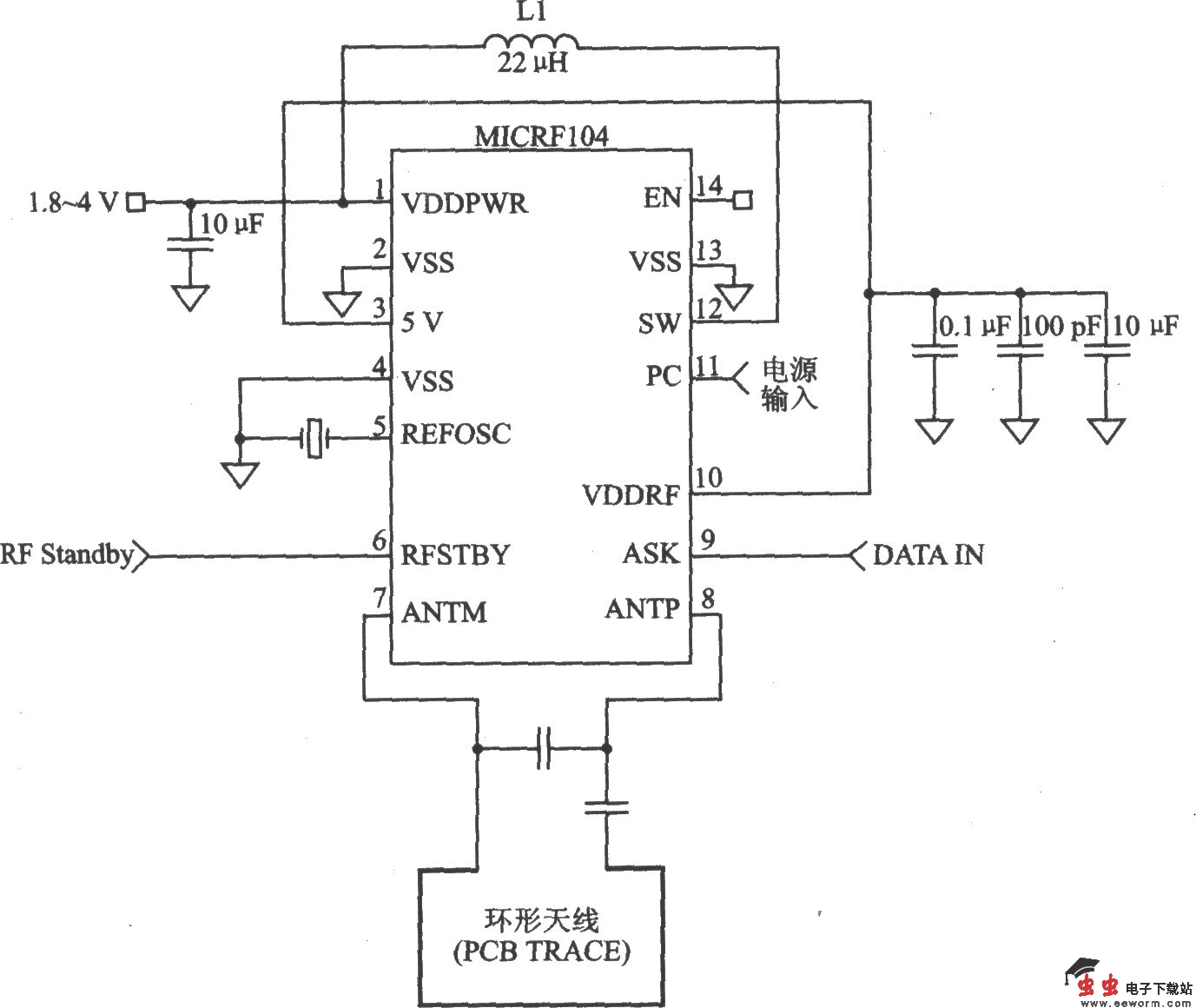
MICRFl04采用了Micrel公司最新的QwikRadioTM技术,是一个真正的“数据输入一无线输出”的低电压发射器芯片。它与该公司生产的QwikRadioTM系列接收器配合使用,适合自动遥控无钥匙进入系统(RKE)、遥控风扇/灯具控制系统、车门开启发射器、遥测传感器数据传输和安防系统中应用。 主要技术特点如下: ·工作频率为300~470 MHz; ·ASK/OoK调制; ·数据传输速率为20 Kb/s; ·天线自动调谐; ·电源电压为4.5~5.5 V; ·最大工作电流为35 mA,待机电流为l.5 mA;

 

MICRFl04应用电路电原理图

觉得这篇文章有帮助吗?