T5743N是一款单片PLL接收机器件。它是为满足低数据率、低成本RF数据传输系统要求而开发出来的。T5743与U27418发射器匹配使用,主要应用在无线电遥测、保安技术和无键输入系统等领域。 主要技术特点如下: ·数据传输速率为l~10 Kb/s; ·编码方式为曼切斯特或双相位方式; 、 ·工作频率为300~450 MHz; ·ASK/FSK调制/解调方式; ·有信号强度指示,工作和睡眠模式选择; ·除天线适配电路外,只需很少外围电路,PCB板上没有其他RF元件; ·完全集成VC0; ·有可编程时间检测方式的自查询功能,实现低功耗功能; ·单端RF输入,容易与λ/4天线或PCB板的印制天线相适配; ·电源电压为4.5~5.5 V; ·符合美军标MIL-STD883 ESD保护(4KV HBM); ·能用简单的双向数据线实现与微控制器pC的通信; ·利用单独引脚经微控制器弘C可以实现电源管理; ·工作温度为-40~105℃。
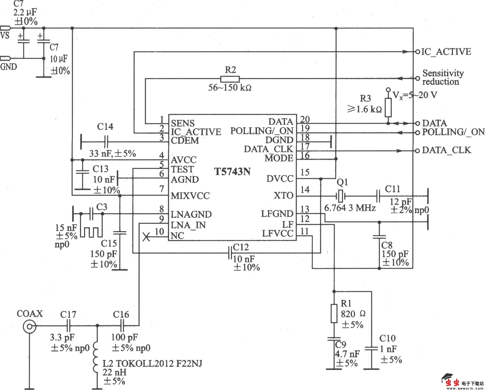
5743N工作在433 MHz用SAW滤波器的应用电路

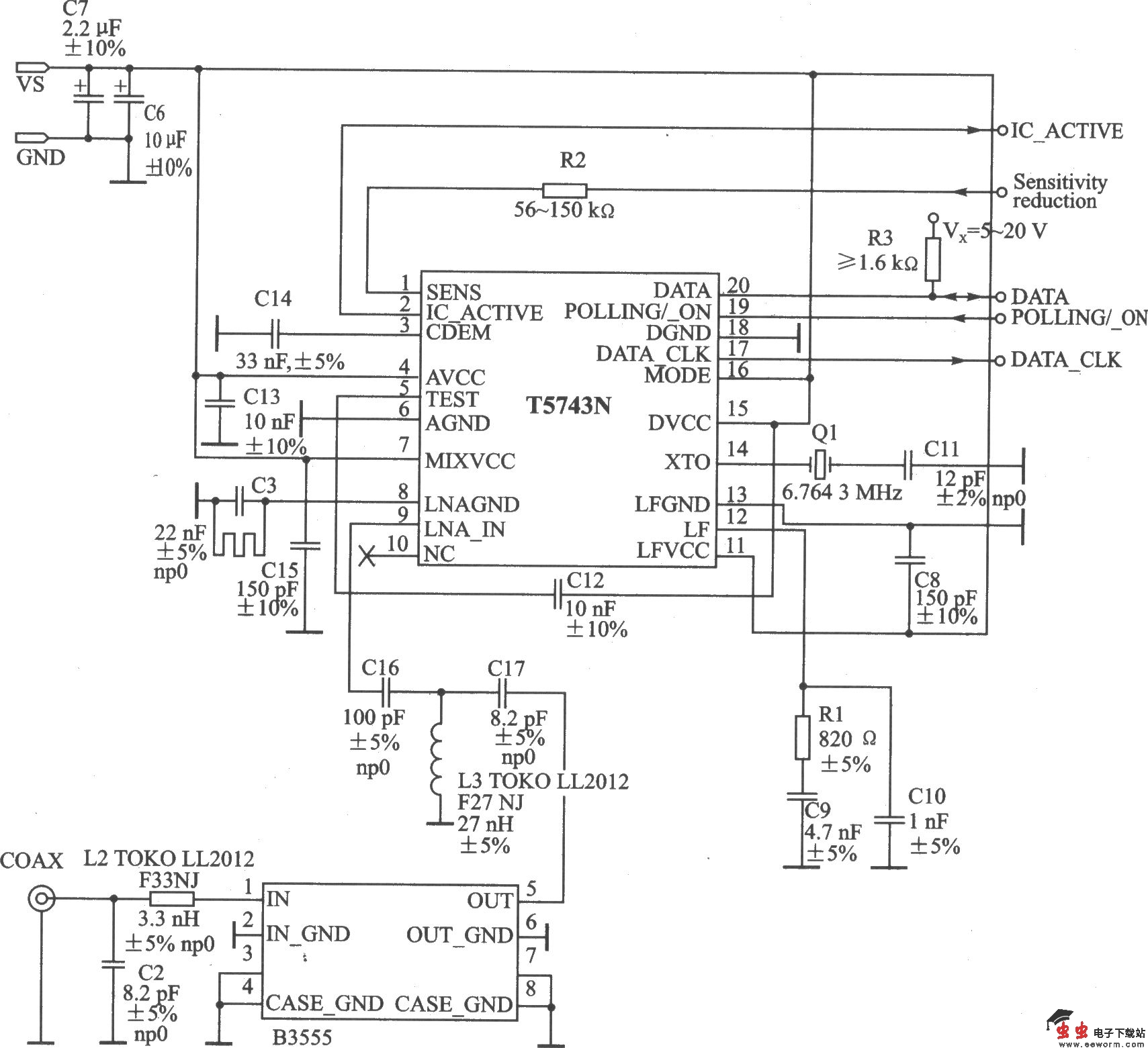
T5743N工作在433 MHz不用SAW滤波器的应用电路