无线调速发射接收电路

📅 发布时间:2013-09-27 07:55 👁️ 浏览:1 🏷️ 标签: 无线 发射接收 调速 电路

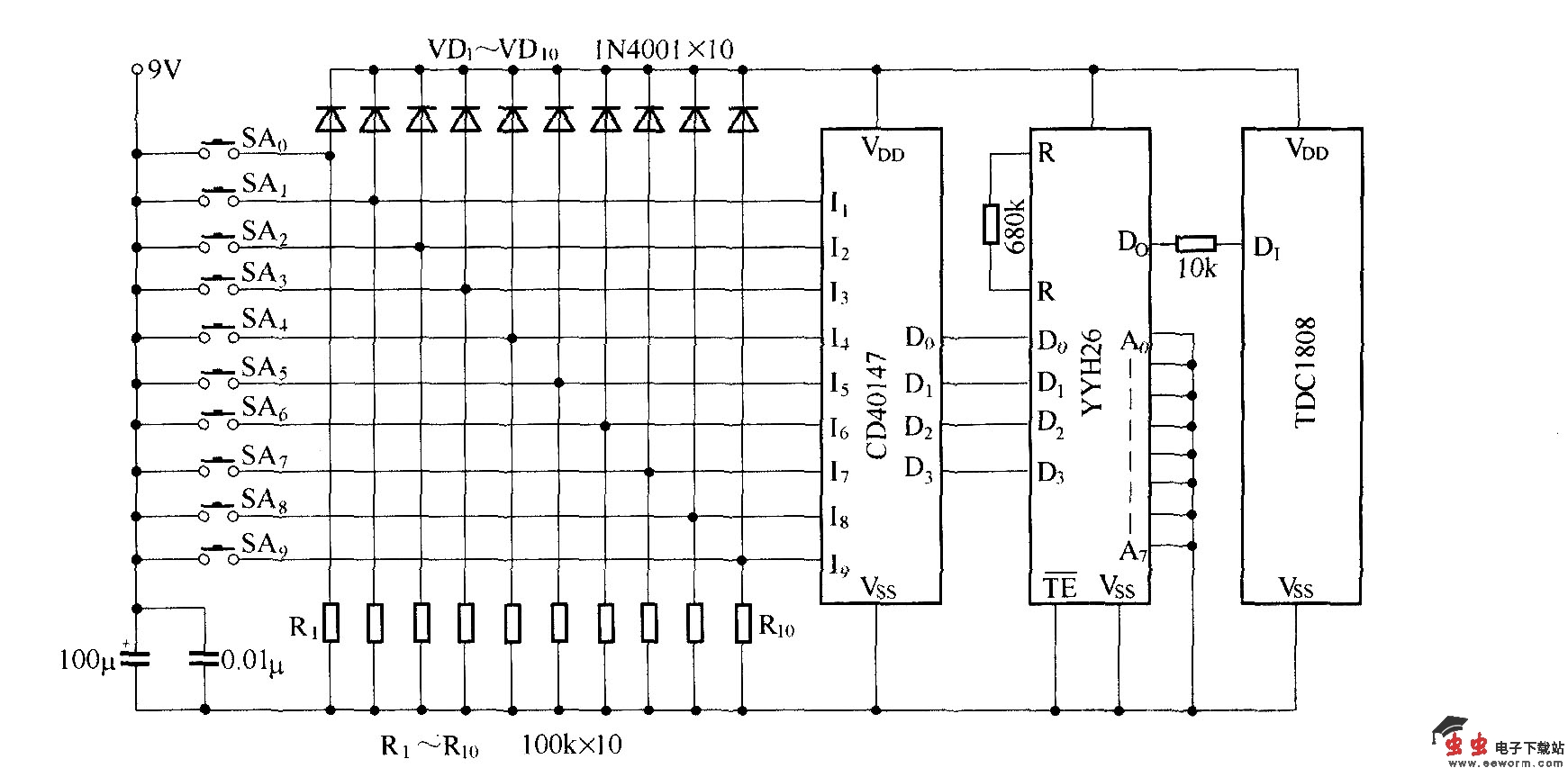
无线发射电路原理:

无线调速发射接收电路

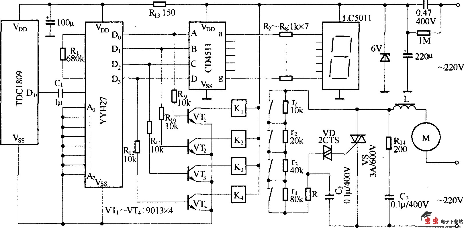
无线接收调速电路:

无线调速发射接收电路

r1-r4与控制数据及速度挡的关系见下表

无线调速发射接收电路

无线调速发射接收电路

觉得这篇文章有帮助吗?