利用基于SMBus总线的智能温度控制器组成控制风扇转速的三种方式

📅 发布时间:2013-10-01 22:00 👁️ 浏览:0 🏷️ 标签: SMBus 总线 智能温度 控制器

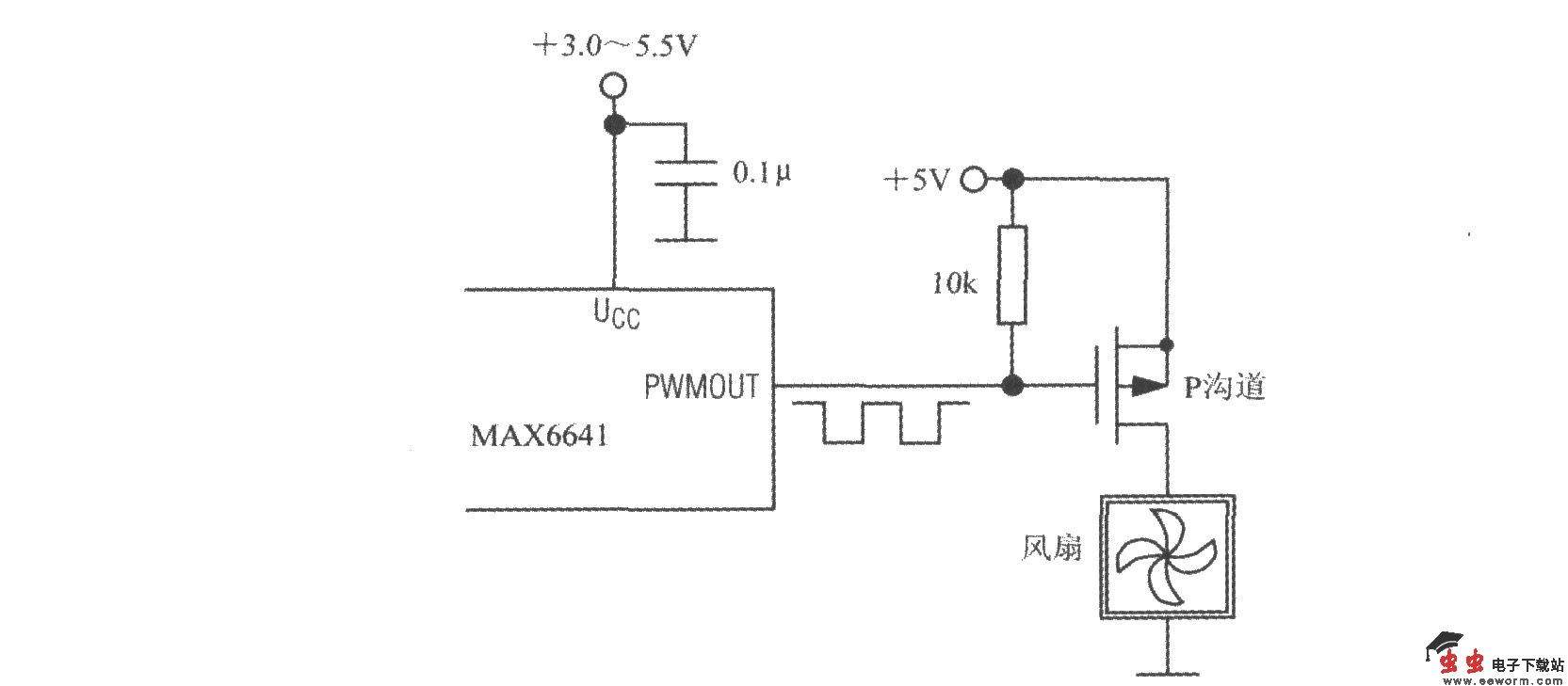
用PWMOUT信号驱动P沟道MOSFET的电路(PWM反相位设定成0):

利用基于SMBus总线的智能温度控制器组成控制风扇转速的三种方式

将PWM信号转换为直流电压的电路:

利用基于SMBus总线的智能温度控制器组成控制风扇转速的三种方式

将PWMOUT信号转换成与占空比成正比的直流电压,作为风扇的电源。这种方法的电源效率较低,但能降低风扇噪声。

驱动风扇转速控制输入端的电路:

利用基于SMBus总线的智能温度控制器组成控制风扇转速的三种方式

利用PWMOUT信号直接驱动风扇的转速控制输入端(假定风扇具有这种输入端)。此方法的优点是外围元件少,电源效率高,低噪声。

觉得这篇文章有帮助吗?