
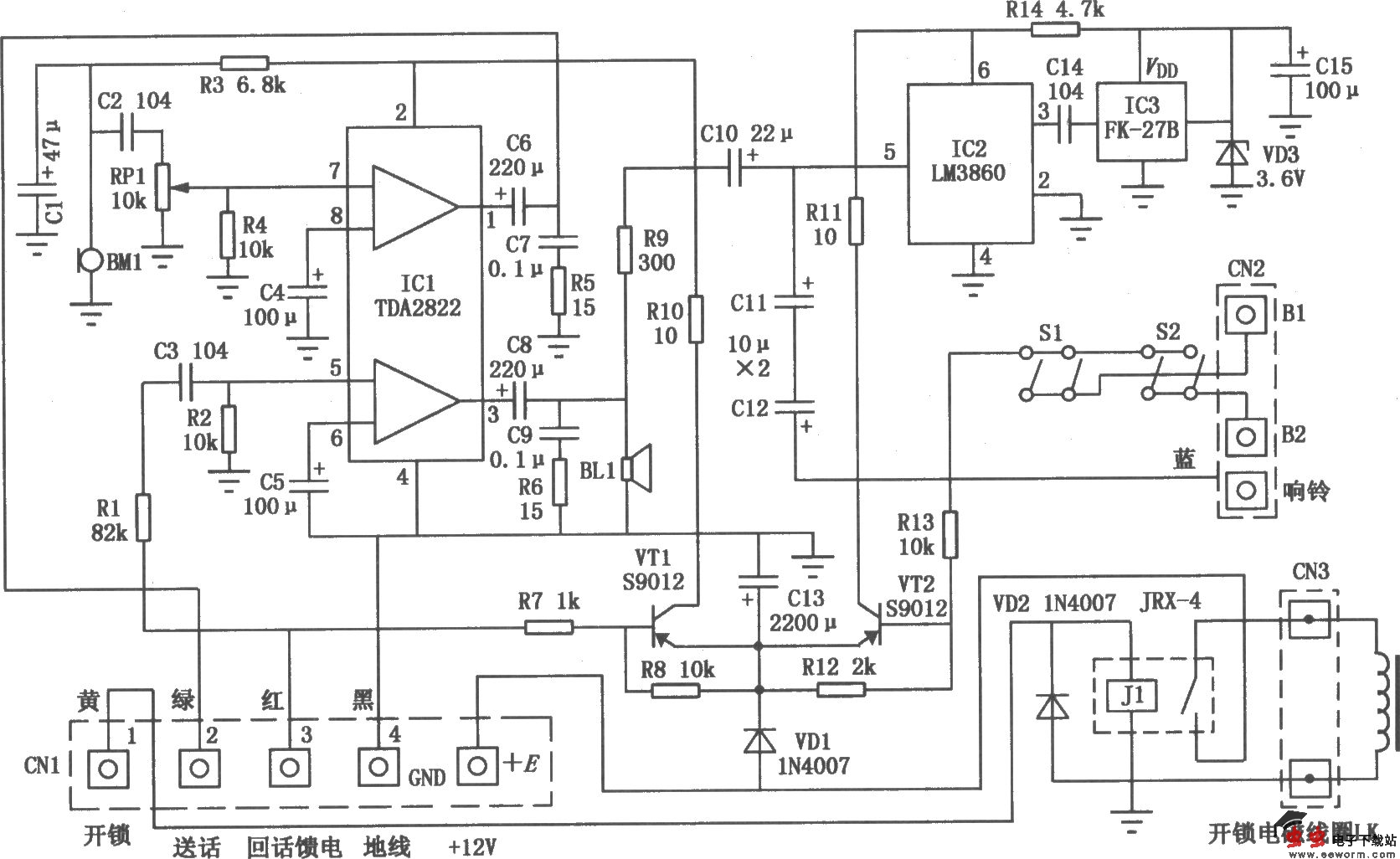
本电路主要由响铃、对讲、遥控开锁三部分组成,具体电路如图所示。响铃部分主要由放大集成电路IC2、音乐集成电路IC3、开关三极管VT2、门铃按键开关Sl、S2等元件组成。来客按了某房间门铃按键Sl或S2,开关三极管VT2饱和导通,IC2、IC3得电,IC3产生的音乐信号经过电容C14耦合送到IC2的输入端③脚,经放大后从⑤脚分两路输出:一路经电容C11、C12耦合后通过CN2送到对应房间分机喇叭;另一路由电容Cl0耦合后送到主机喇叭。主机和分机喇叭同时响铃。停止按压Sl或S2,三极管VT2截止,IC2、IC3失电,铃声停止。