
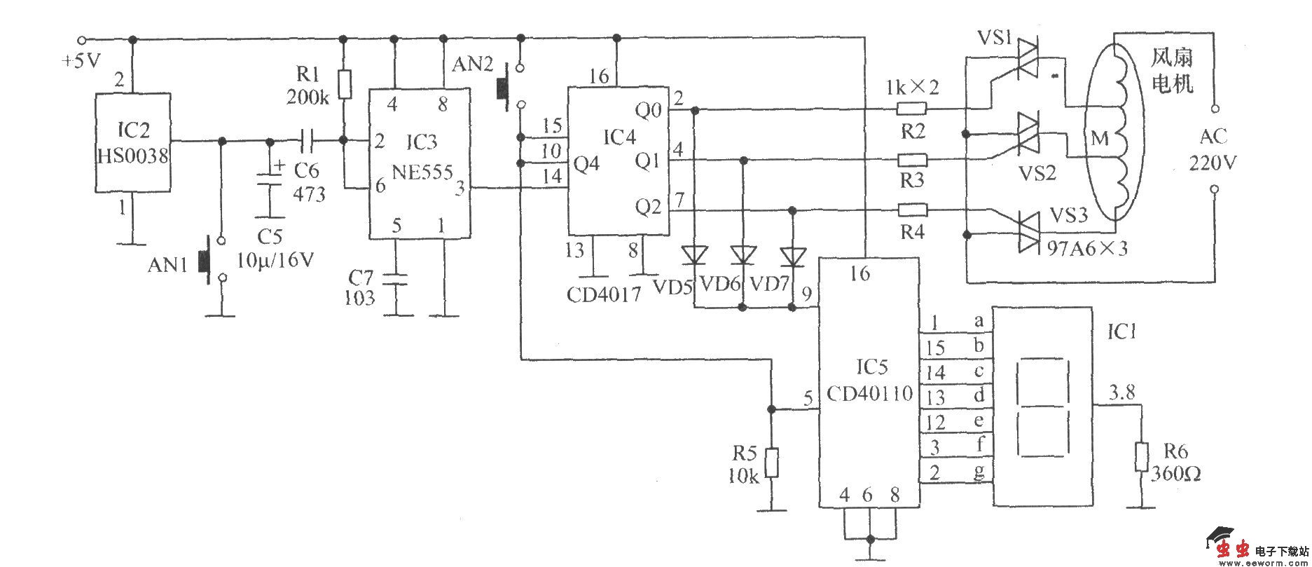
如图所示的遥控风扇电路,其遥控距离为8m左右,也无需专用遥控器等特点。用任意一种红外遥控器对着红外接收头按下任一键,IC2就会接收到红外脉冲信号,并对脉冲信号进行滤波、检波、放大等处理,经C6耦合至IC3,IC3 NE555组成的施密特触发器对脉冲信号进行整形,以便得到理想的矩形波。R1为上拉电阻,选择合适的阻值可大大提高电路的抗干扰性。R1的阻值在200kΩ~470kΩ范围内选择,R1太小会降低电路灵敏度;过大会使电路性能减弱。整形后的脉冲信号由3脚输出,然后送入十进制计数器CD4017进行脉冲计数。CD4017的输出端Q0输出高电平,其他输出端均为低电平。输出的高电平一边经二极管送入译码,驱动器CD40110去驱动数码管显示“1”。一边经限流电阻去驱动双向晶闸管VS1导通,风扇被置为1挡。再次按下遥控器上的任一键时,Q1输出高电平,其他输出端均为低电平,风扇置为2挡,数码管显示“2”。按第3次时Q2输出高电平,风扇置为3挡,数码管显示“3”。按第4次时,Q3输出高电平,CD4017和CD40110同时复位,风扇停止转动,数码管显示“0”。AN为复位/停止按键。电路的5V电源,可直接由变压器降压,整流滤波及7805稳压后获得。