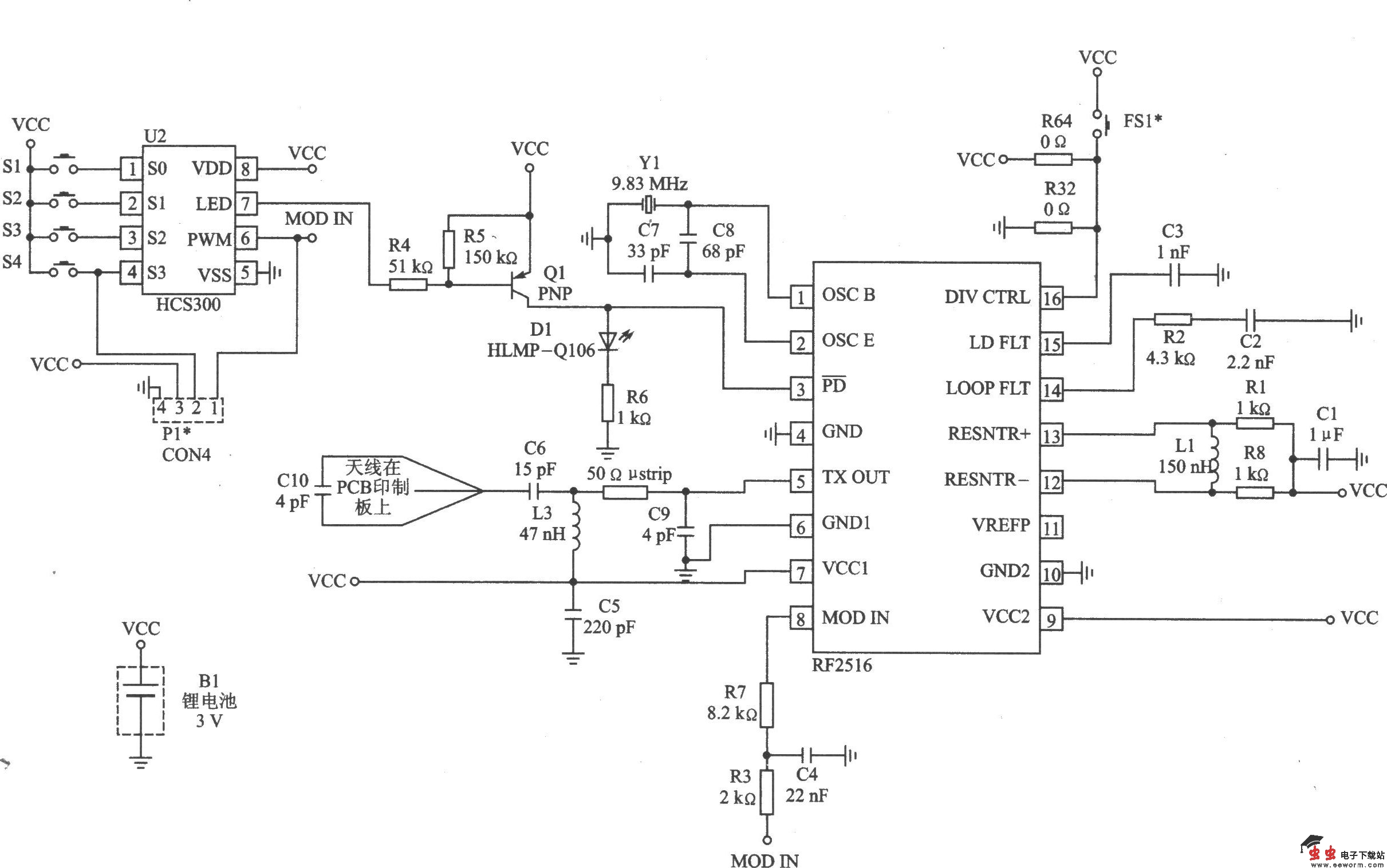
DKl000T是由RF2516和滚动码编码器组成的发射器模块。与其配套使用的接收器模块是DKl000R。DKl000T适合无键进入系统、无线安全系统、远距离监控和遥控中应用。 主要技术特点如下: ·工作频率为315 MHz; ·00K调制方式; ·滚动码编程; ·LED指示器; ·输出功率为70 dBμV/m 5 ·电源电压为2~3 V ·电流消耗为4~9 mA; ·天线印制在印制板上。
DKIOOOT模块 315 Mhz的应用电路
DKl000T是由RF2516和滚动码编码器组成的发射器模块。与其配套使用的接收器模块是DKl000R。DKl000T适合无键进入系统、无线安全系统、远距离监控和遥控中应用。 主要技术特点如下: ·工作频率为315 MHz; ·00K调制方式; ·滚动码编程; ·LED指示器; ·输出功率为70 dBμV/m 5 ·电源电压为2~3 V ·电流消耗为4~9 mA; ·天线印制在印制板上。
DKIOOOT模块 315 Mhz的应用电路