HXl000 00K 433.92 MHz发射器模块

📅 发布时间:2013-09-29 14:35 👁️ 浏览:3 🏷️ 标签: 433.92 HXl 000 00K

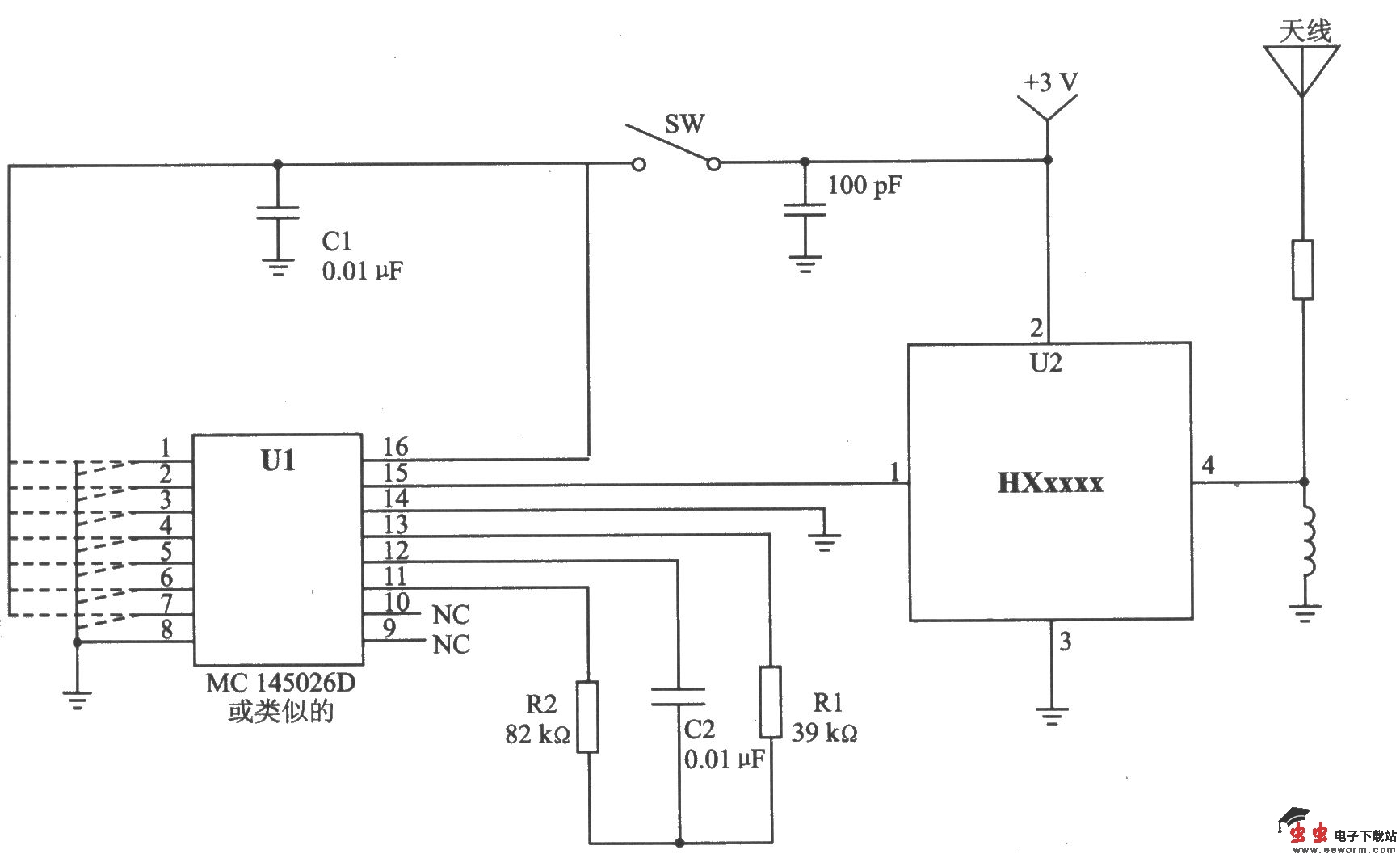
HXl000是微型发射器模块,是专门为欧洲ETSI I—ETS 300 220和德国FTZ l7 TR 2100标准的遥控器和无线安全数据传输操作而设计的。 主要技术特点如下: ·由外部数字编码器产生OOK调制; ·载波频率是由晶体振荡器产生,声表面波(SAW)稳定,输出的噪声由SAW滤波器抑制; ·工作频率为433.720~434.120 MHz; ·电源电压为2.7~3.3 V; ·工作电流为7~10 mA,待机电流为l.0 μA; ·RF输出功率为-5~0 dBm。

 

HXl000的应用电路

觉得这篇文章有帮助吗?