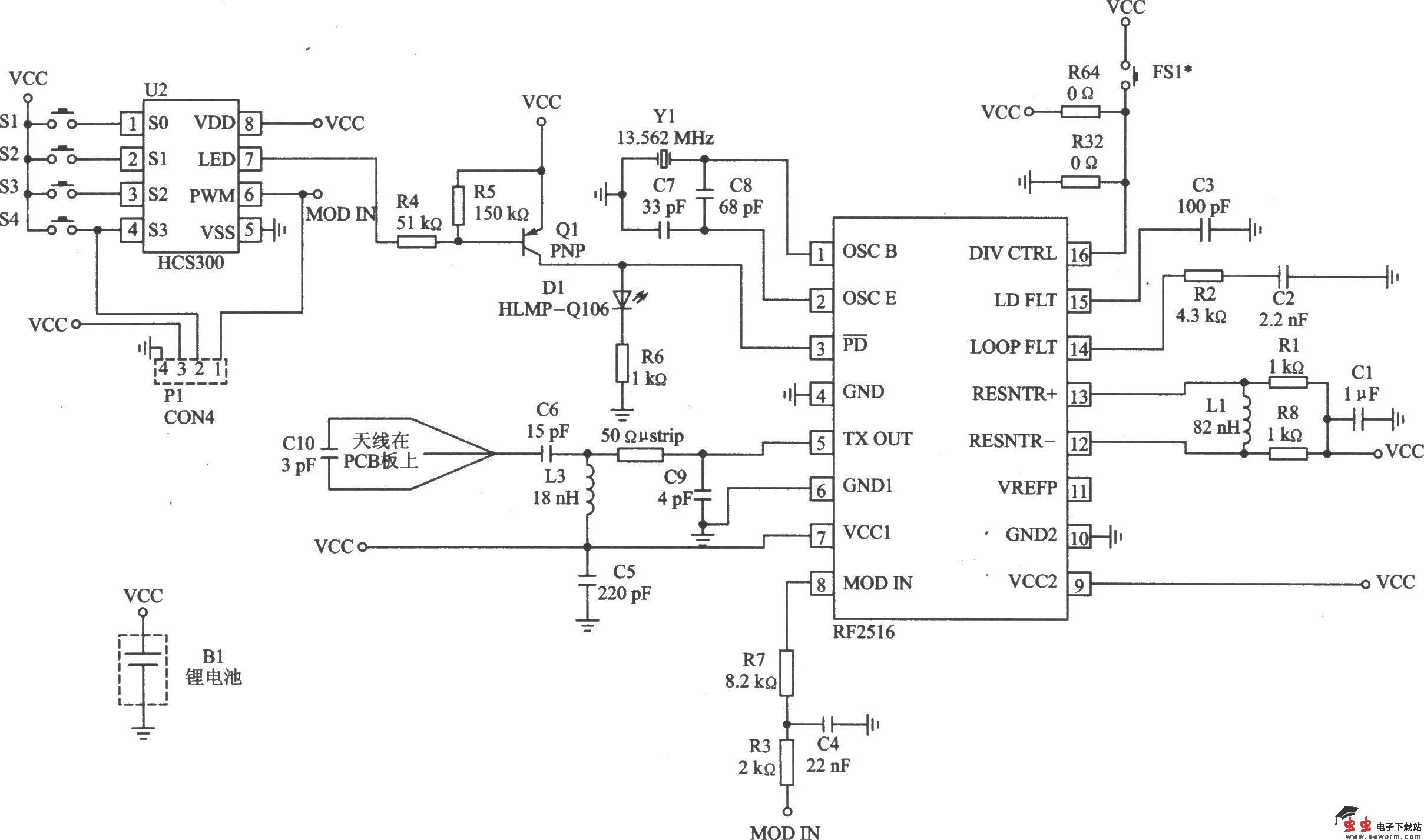
DKl001T是由RF2516和滚动码编码器组成的发射器模块。与其配套使用的接收器模块是DKl001R。它适合无键进入系统、无线安全系统、远距离监控和遥控中应用。 主要技术特点如下: ·工作频率为433 MHz; ·OOK调制方式; ·调制频率为l kHz; ·滚动码编程; ·输出功率为70 dBμV/m; ·电源电压为2~3 V; ·最大电流消耗(发射模式)为9 mA; ·天线印制在印制板上。
DKl001T模块在 433 MHz 频段应用电路的电原理图
DKl001T是由RF2516和滚动码编码器组成的发射器模块。与其配套使用的接收器模块是DKl001R。它适合无键进入系统、无线安全系统、远距离监控和遥控中应用。 主要技术特点如下: ·工作频率为433 MHz; ·OOK调制方式; ·调制频率为l kHz; ·滚动码编程; ·输出功率为70 dBμV/m; ·电源电压为2~3 V; ·最大电流消耗(发射模式)为9 mA; ·天线印制在印制板上。
DKl001T模块在 433 MHz 频段应用电路的电原理图