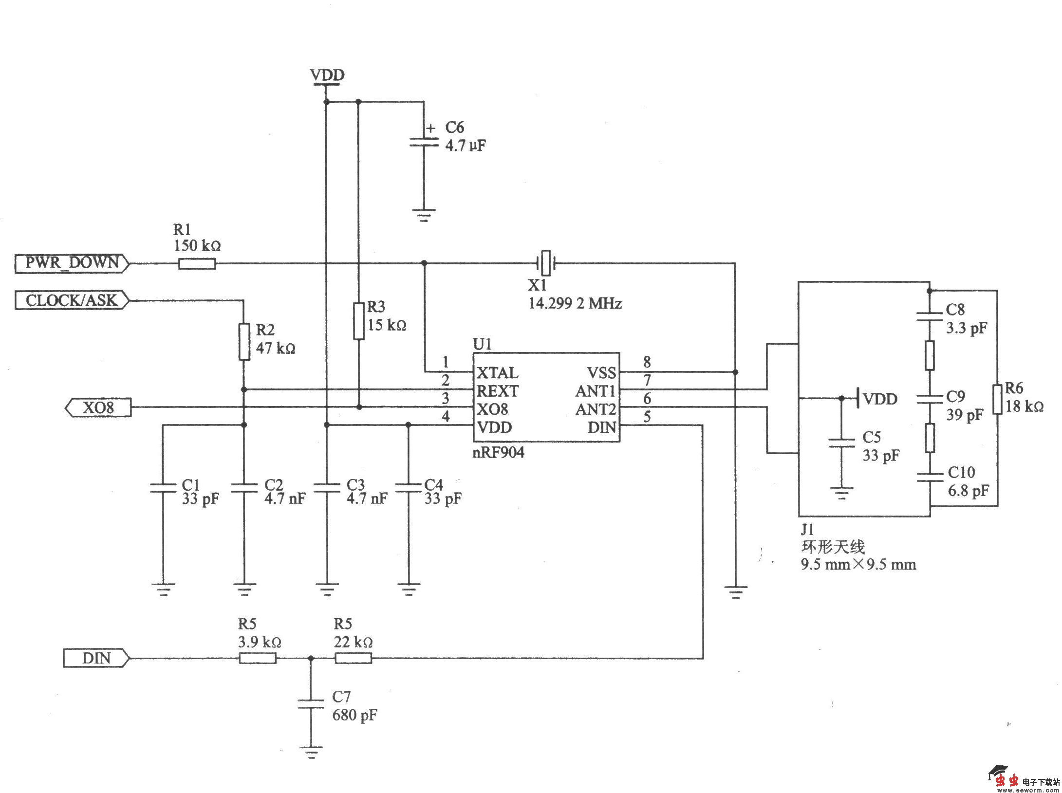
nRF904 FSK 915 MHz发射器

📅 发布时间:2013-09-29 11:25 👁️ 浏览:0 🏷️ 标签: nRF 904 FSK 915

nRF904是一个符合北美FCC CFR47 Part l5标准的单片发射器芯片。它适合报警器、自动读表系统、无键进入系统、家庭自动化、遥控和无线数字通信等应用。 主要技术特点如下: ·工作频率为902~928 MHz; ·FSK调制方式; ·FSK数据速率为50 Kb/s; ·电源电压为2.4~3.6 V; ·工作电流为9 mA(在-10 dBm的输出功率时),低功耗模式时电流小于10 nA; ·最大输出功率为l dBm; ·输出功率和频偏可通过外接的电阻编程; ·提供同步脉冲输出端给微处理器。

 

nRF904的915 MHz发射器电路图

觉得这篇文章有帮助吗?