rfPICl2F675H/F/K ASK/FSK 915/433/315 MHz发射器

📅 发布时间:2013-09-29 12:00 👁️ 浏览:0 🏷️ 标签: rfPICl 675 433 315

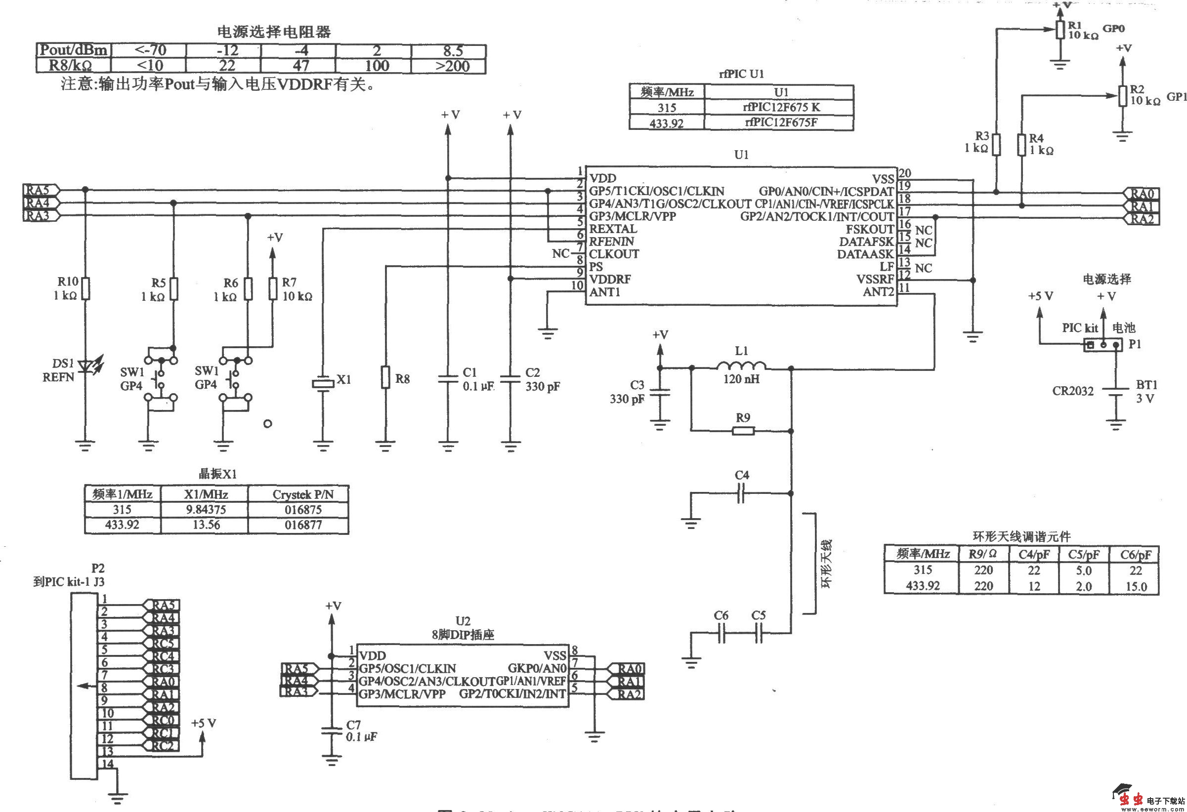
rfPICl2F675H/F/K是内嵌8位CMOS微控制器的发射器。它符合US FCC Part 15.231和European EN 300 220规则要求,可用于无键进入系统(RKE)、车库门开门器、遥测/监测(轮胎压力,水、电、气表,贵重物品跟踪)、无线安防系统和无线遥控等领域。 主要技术特点如下: · ·工作频率为230~930 MHz(rfPICl2F675K:260~350 MHz,rfPICl2F675F:390~450 MHz,rfPICl2F675H:850~930 MHz); ·输出功率为 6~-l5 dBm,分4档,可调节; ·ASK数据发射速率为0~40 Kb/s,FSK数据发射速率为0~20 Kb/s; ·工作电压为2.5~5.5 V: ·工作电流为l4 mA,低功耗睡眠模式电流为0.1~500 uA; ·电路仅需少量的外部元件; ·芯片内嵌RISC中央处理器,33个12位字长的指令,所有指令为单周期指令; ·8位字长的数据,内置4 MHz,运行速度为l us的指令周期; ·7个特殊功能的硬件寄存器,两级硬件堆栈,直接、间接和相对寻址方式; ·1024×12字Flash可编程存储器,64×8字节数据存储器(SRAM),128×8字j E2PROM数据存储器; ·在线串行编程(ICSPTM)。

 

rfPICl2F675F的应用电路 rfPICl2F675F应用电路元器件

 

觉得这篇文章有帮助吗?