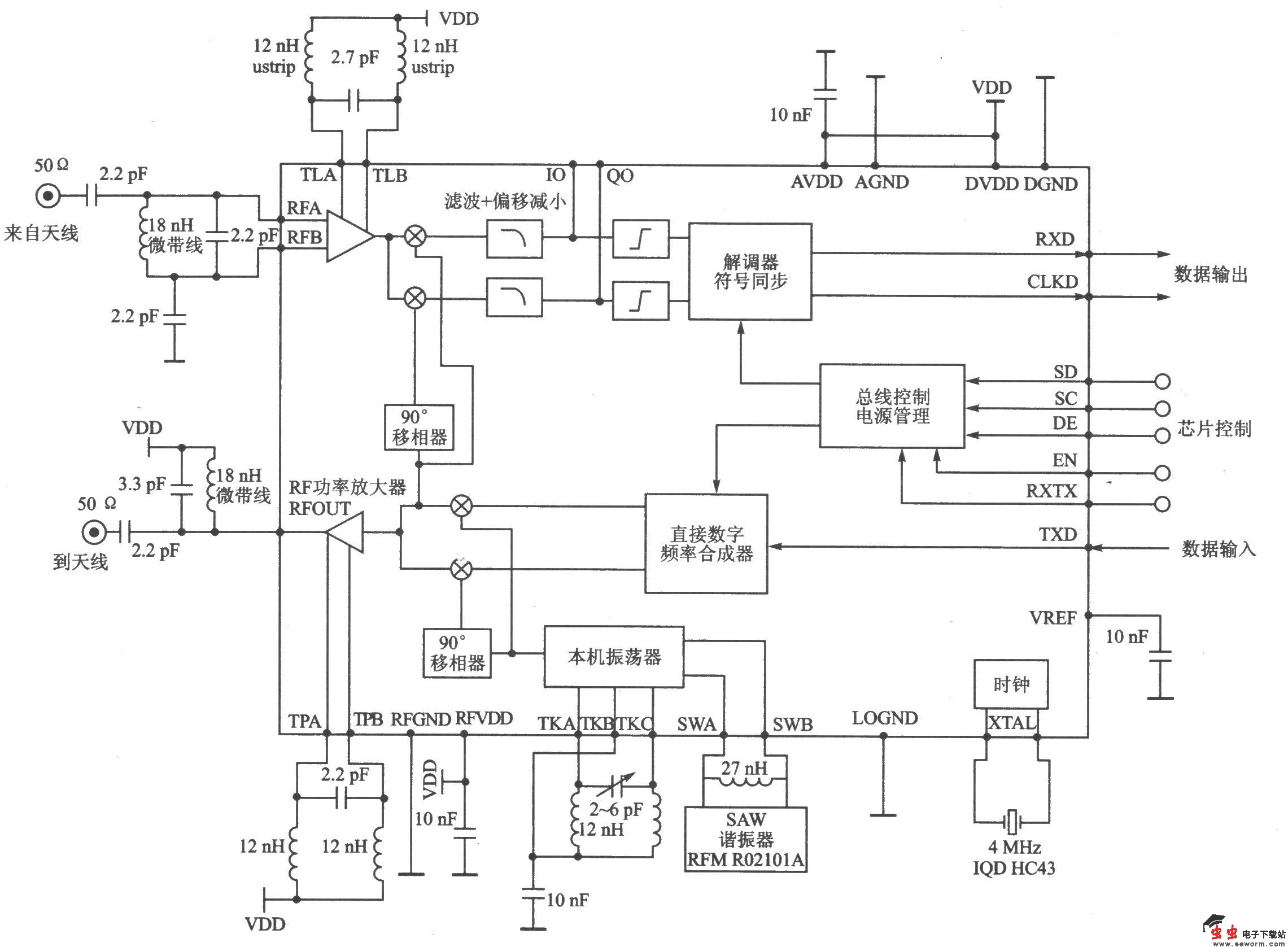
XEl201A是一款工作在300~500 MHz的FSK收发器。它符合欧洲ETSl-300-220标准,适合在窄带和宽带安全系统、工业过程控制、接近控制和家庭用具接口中应用。 主要技术特点如下: ·工作频率为300~500 MHz; ·数据传输速率为64 Kb/s; ·FSK调制方式; ·RF输出功率为-5 dB石 ·接收灵敏度为-l09 dBm; ·工作电压为2.4 V; ·工作电流:接收模式电流为14 mA,发射模式电流为48 mA(在15 dBm输出功率下)。
XEl201A是一款工作在300~500 MHz的FSK收发器。它符合欧洲ETSl-300-220标准,适合在窄带和宽带安全系统、工业过程控制、接近控制和家庭用具接口中应用。 主要技术特点如下: ·工作频率为300~500 MHz; ·数据传输速率为64 Kb/s; ·FSK调制方式; ·RF输出功率为-5 dB石 ·接收灵敏度为-l09 dBm; ·工作电压为2.4 V; ·工作电流:接收模式电流为14 mA,发射模式电流为48 mA(在15 dBm输出功率下)。