AN7100S双声道音频功率放大电路

📅 发布时间:2013-10-11 22:00 👁️ 浏览:11 🏷️ 标签: 7100S 7100 AN 双声道

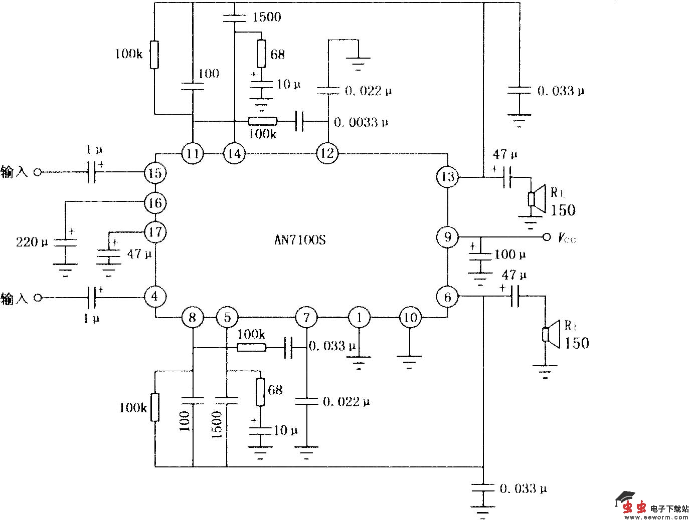
AN7100S是双声道音频功率放大电路,采用18脚双列扁平封装,工作电源电压范围为1~3V,该电路静态电流小、噪声低、失真度小,适用于1.5V电源电压的收录机。AN7100S的最大电源电压VCC=3V,允许功耗PD=60mW(TA=25℃)。其典型应用电路如图所示。

觉得这篇文章有帮助吗?