耳机放大器保护电路

📅 发布时间:2013-10-11 15:05 👁️ 浏览:4 🏷️ 标签: 耳机放大器 保护电路

基本功能功能是:
    1、开机延时接通耳机,按照我做的板子,在开机后大约延时3-5秒接通耳机,保护耳机不受开机电流冲击。
    2、关机断电,由于电源部分的滤波电容选的比较小,关机后,几乎是同时断开耳机与放大器的连接,保护耳机不受关机的电流冲击。
    3、输出直流电压异常保护,经过简单实验,当放大器输出端出现+1.5V的输出电压的时候,可以在1秒内断开连接,而放大器出现负电压输出的时候,则保护动作电压比较高。


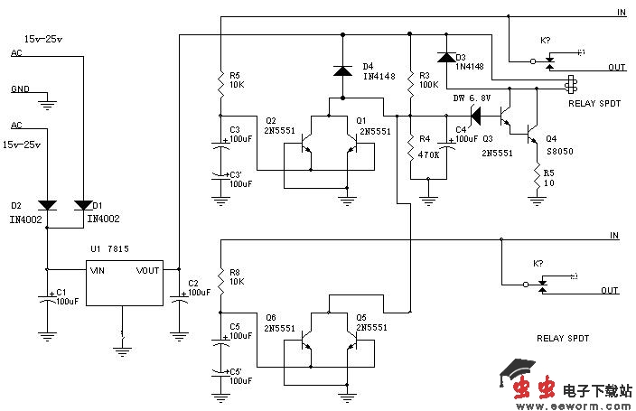
原理图:
 
    原理比较简单,不再叙述了,从线路上分析,DW可以用电阻代替,这里用稳压管的作用就是可以使用比较小的延时电容而获得比较长的延时接通时间,而且在放大电路出现直流输出的时候切断动作也更加干脆,实验的结果确实也是如此。

    三端稳压器的输入电容,是根据负载而定的,如果采用的是直流电阻很小的大功率继电器,因该用470UF以上的电容,由于本继电器的电阻比较大,实测为:1K左右,就是说本电路的消耗电流应该在20MA以下,实验中采用47UF的电容可以正常工作,电路中用100UF的电容是可行的,如果此电容过大,会使关机时不能即使切断负载与放大器的连接,对耳机造成冲击。由于本电路的工作电流很小要是把三端稳压电路换成78M15或者78L15都是可以的。

    整整3个小时的时间,终于把耳放的保护电路焊好了,由于元件不凑手,参数与上面的原理图有出入,可喜的是一次焊接成功,注意输入输出接线端子之间的小黑色长方体就是那个小日本的微型继电器,用来保护耳机是最合适的了,当然,你也可以采用大型的继电器,把她用做喇叭保护,PCB板子上已经按照双继电器的安装形式制作。

电路中所用的继电器:
 

做成的成品电路板,看看体积还小巧吧?PCB扳子的面积是10CM*4CM
 

觉得这篇文章有帮助吗?