
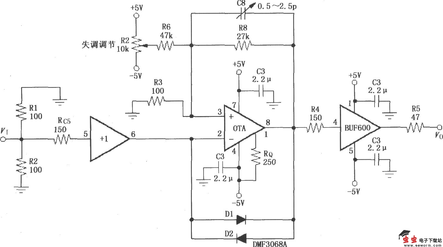
如图所示为由OPA660与缓冲放大器BUF600构成的比较(低抖动)电路。比较器电路的基准电压由电位器R2设定(R2也可用于失调调节),信号电压VI经过150Ω电阻加到OPA660内部 1放大器输入端5脚,由 1放大器6脚输出到OTA的2脚。2脚与3脚两个信号比较,当2脚电压>3脚电压时,OPA660输出端8脚为高电平;反之,当2脚电压<3脚电压时,OPA660输出端8脚为低电平。OPA660输出端8脚信号再经过缓冲放大器BUF600输出。传输延时时间为5nS;上升时间为1.5ns。

如图所示为由OPA660与缓冲放大器BUF600构成的比较(低抖动)电路。比较器电路的基准电压由电位器R2设定(R2也可用于失调调节),信号电压VI经过150Ω电阻加到OPA660内部 1放大器输入端5脚,由 1放大器6脚输出到OTA的2脚。2脚与3脚两个信号比较,当2脚电压>3脚电压时,OPA660输出端8脚为高电平;反之,当2脚电压<3脚电压时,OPA660输出端8脚为低电平。OPA660输出端8脚信号再经过缓冲放大器BUF600输出。传输延时时间为5nS;上升时间为1.5ns。