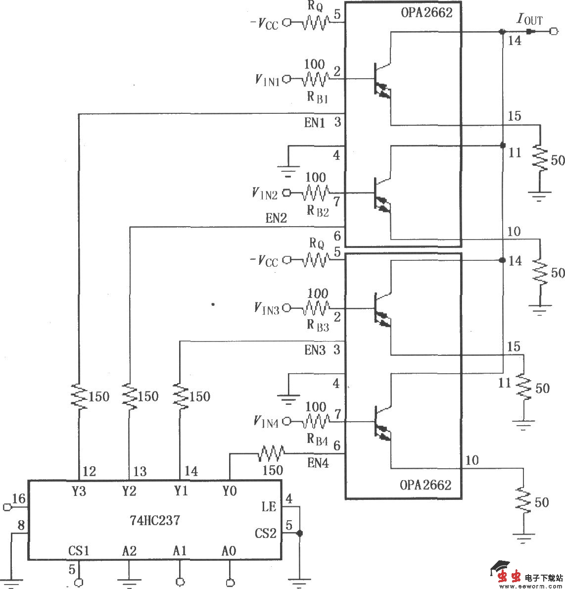
由双宽带跨导型运算放大器OPA2662构成的电流分配多路复用电路

📅 发布时间:2013-10-06 21:10 👁️ 浏览:0 🏷️ 标签: 2662 OPA 宽带 分配

由双宽带跨导型运算放大器OPA2662构成的电流分配多路复用电路

如图所示为由OPA2662构成的电流分配多路复用电路。74HC237为地址锁存3线至8线译码器,三路编码信号A1、A2、A3输入74HC237,译码后输出解码信号Y0、Y1、Y2、Y3,分别控制两片OPA2662的使能端EN,使之在不同时间输出不同路的电流,即构成了电流分配多路复用器。

觉得这篇文章有帮助吗?