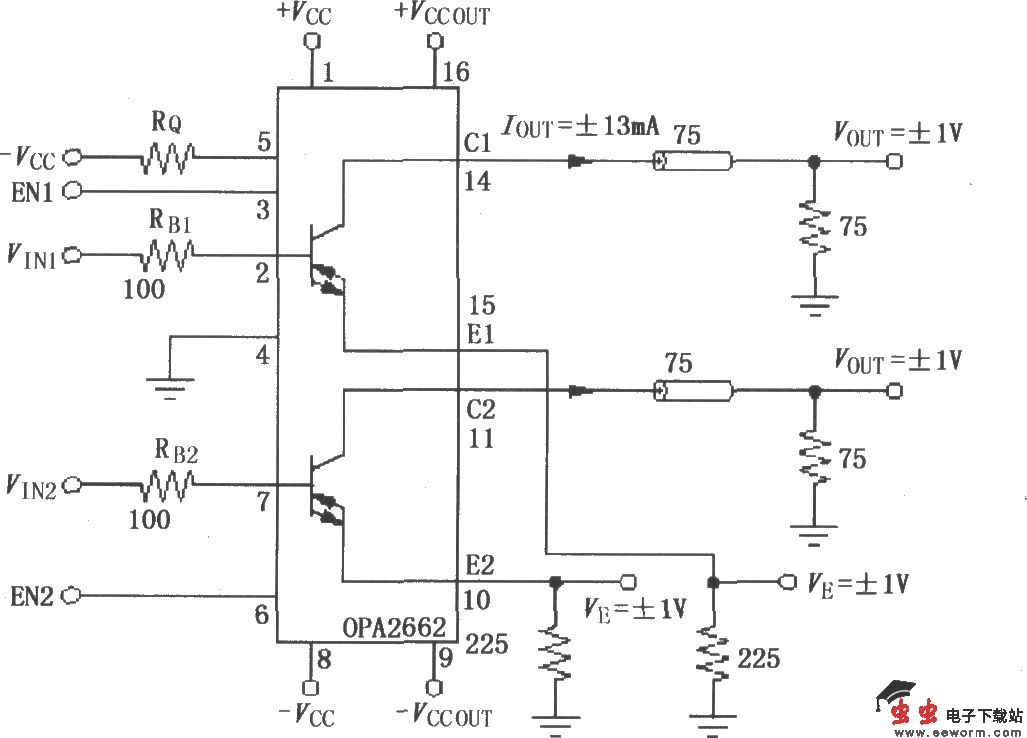
由双宽带跨导型运算放大器OPA2662构成的二通道电流输出驱动电路

📅 发布时间:2013-10-06 20:45 👁️ 浏览:1 🏷️ 标签: 2662 OPA 宽带 二通

由双宽带跨导型运算放大器OPA2662构成的二通道电流输出驱动电路

如图所示为由OPA2662构成的二通道电流输出驱动电路。该电路利用OPA2662内部双路OTA构成两个通道电流输出驱动电路,OPA2662输入信号VIN1和VIN2经过放大后输出电流IOUT1和IOUT2,作为驱动电流分别驱动75Ω电缆及负载。EN1、EN2可以控制通道接通或关断,EN高电平时控制通道接通,EN低电平时控制通道关断。

觉得这篇文章有帮助吗?