
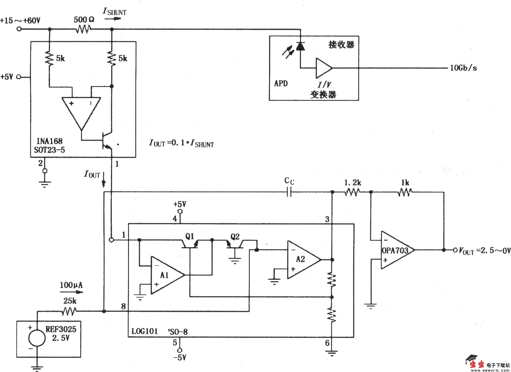
如图所示为由LOG101/104构成的测量雪崩光电二极管(APD)电流的电路。REF3025基准电源与25kΩ电阻产生100μA基准电流输入LOG101的8脚,APD接收器中雪崩光电二极管将光信号转换为电流信号(Irx,1μA~1mA),电流信号流过放大器INA168输入端的500Ω电阻,作为高端分流取样ISHUNT。在500Ω取样电阻上的电压降反映了光电流信号的变化,放大器INA168放大取样电压并输出电流信号IOUT,IOUT=0.1×ISHUNT,IOUT输入LOG101的1脚,经过LOG101/104对数放大后输出VOUT。