具有冷端补偿的热电偶放大电路(INA114)

📅 发布时间:2013-10-06 14:05 👁️ 浏览:1 🏷️ 标签: INA 114 冷端补偿 热电偶

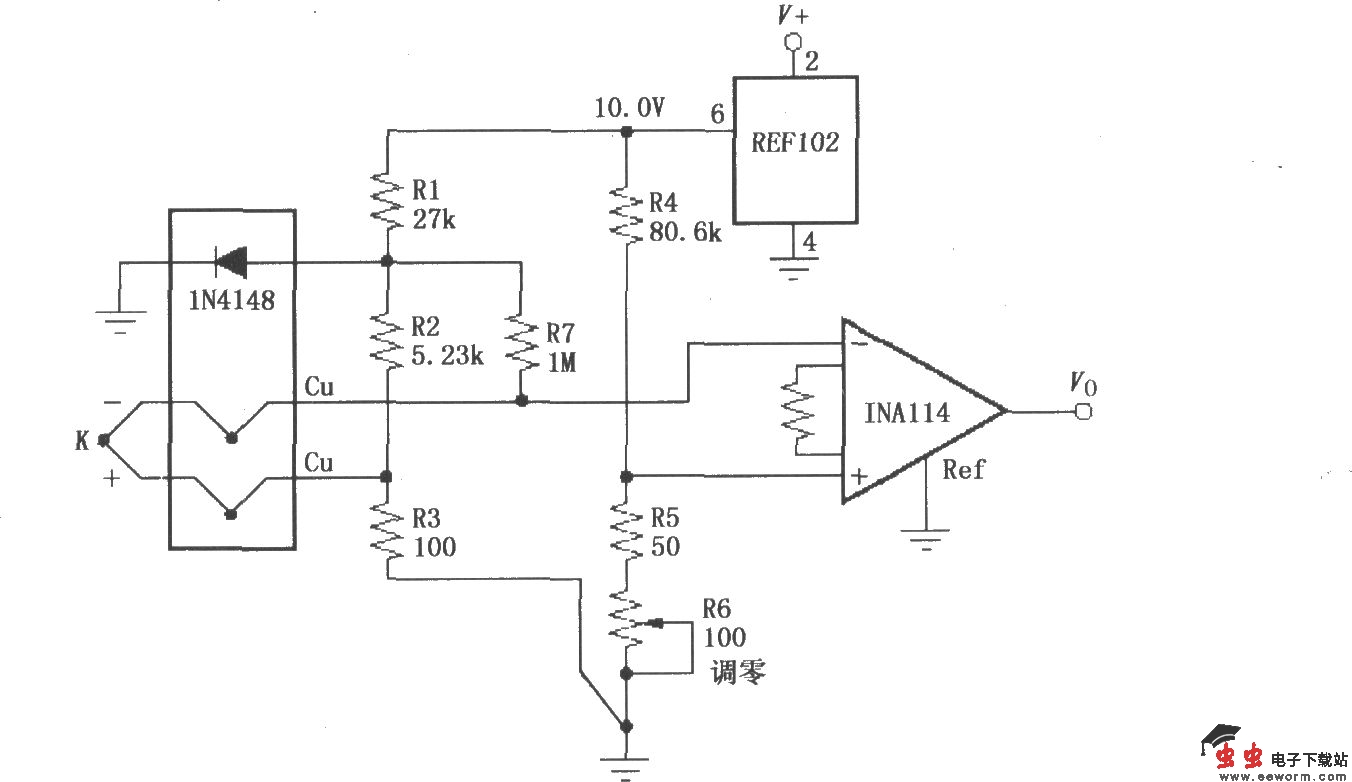
具有冷端补偿的热电偶放大电路(INA114)

如图所示为具有冷端补偿的热电偶放大电路。二极管1N4148在200μA时为-2.1mV/oC,热电偶为K型。如果选用其他类型热电偶,电阻取值如下表所示。

具有冷端补偿的热电偶放大电路(INA114) 

觉得这篇文章有帮助吗?