激光音频发射机的电路图

📅 发布时间:2013-09-24 16:25 👁️ 浏览:1 🏷️ 标签: 激光 发射机 音频 电路图

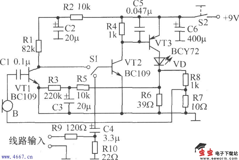
激光音频发射机的电路图工作原理:激光音频发射机的电原理图见下图。这是一个三级直接耦合放大电路,VT1、VT2为两级音频信号电压放大器,VT3为音频功率放大器,激光发射二极管VD串接在VT3的集电极电路中,它的工作状态始终与功率管VT3的工作状态保持一致。音频信号设有两种输入方式:一种是话筒B将声音转换成电信号,经C1耦合送人VT1的基极;另一种是将“随身听”或其他音源引出的音频信号接在线路输入端,由R9、R10分压后,经C4耦合到VT2的基极。图中,C2、R2、C6组成电源退耦电路,防止出现低频自激。

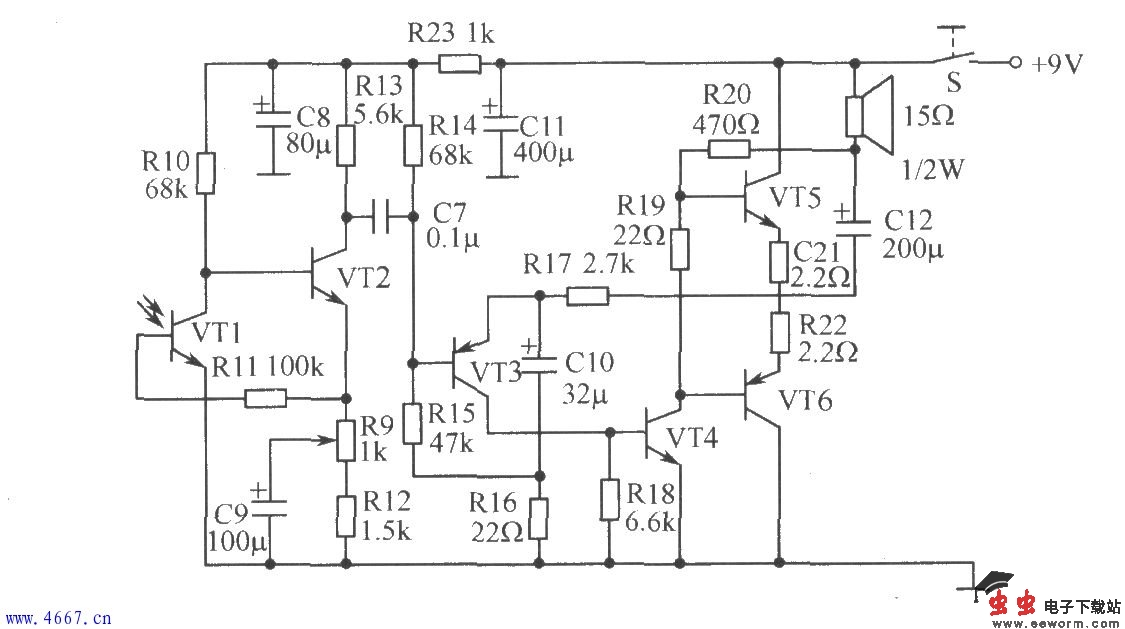
激光音频接收电路:


激光音频接收电路:

觉得这篇文章有帮助吗?