本文介绍一种用于汽车最佳而有趣的高质量音频功率放大器结构方案,以最低的花费就能实现,而且该方案同样可用于小型便携式音乐中心。该功率放大器的特点是低通道没有附加另外的放大器,低频通道的扬声器经滤波器接到二个立体声通道的输出端,其中一个信号反相,因而构成桥式连接电路,在低电压供电的情况下,压缩型低频公共扬声器上可以获得足够的功率。
电路原理:
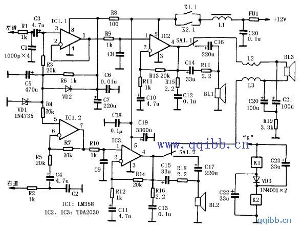
音频功率放大器电路如图一所示,双运放大器IC1 LM358构成前置放大器,它的一半在左声道工作于反相状态,而另一半在右声道工作于同相状态,前置放大器的放大倍数等于1,除了使信号在其中一声道反相外,它还提供功率放大器IC2 和IC3 集成电路TDA2030输入端的偏压。为了使功放放大器输出端在电源电压接通后直流电压平稳缓慢增大,消除接通电源瞬间产生的“喀啦”声,在电路中引入了消“喀啦”声电路R6、C5,电源接通时,C5 上的电压是缓慢增长的,不会使输出产生“喀啦”声。二极管VD2 用于电源断开后电容C5 快速放电,稳压管VD1 用于功率放大器输出端的直流电压,因而供电回路的波动不会影响声频放音的质量。该电路的另一特点可以工作在普通单通道状态,例如收听语言节目,在这种情况下降低了消耗功率,提高了被放大信号的下限频率。同时用开关SA1 断开扬声器BL3 及滤波器,而扬声器BL1、BL2 经过电容器C16、C17 连接,减弱了低于 100Hz~150Hz 频率的信号。BL1、BL2 扬声器也经过R17、C14 和R18、C15 连接,使高于 300Hz 频率的信号通过。
声频功率放大器的参数如下:
1.放音频率(-3dB 电平)的额定范围为25~22000HZ;
2.立体声道的有效功率为5.5W × 2;
3.低频道的有效功率为22W;
4.额定输入电压0.25V;
5.在额定输入电压时谐波系数为0.12%;
6.电压放大系数为26dB;
7.静态电流120mA~150mA;
8.电源电压为11.7~14.4V。
该声频功率放大器的最大一个特点是它的接通方式,这种接通方法是借助于二个电磁继电器K1和K2 在“K”端子当电源加上时二个继电器经电容器C22 和C23 并联接通,电容器充电之后继电器绕组经二极管VD3 串联接通,这样可以减少流过继电器绕组的消耗电流,改善了功率放大器的温度状况。

元器件选择与安装:
电感L1 自制,利用便携式收音机输出变压器的铁芯,用1.0mm~1.2mm 的漆包线绕满骨架。电感L2、L3 为空芯线圈,在直径为50mm 的木模式塑料模上用截面积约1mm2 的漆包线绕100 匝。
功率放大器的调整首先是确定放大器的静态电流不超过150~200mA。继电器K1、K2 不加电压,其触点K1.1、K2.1 用短路线短路,在保险丝FU1 处串接一只安培表,测出其静态电流。给继电器K1、K2 加上电压(去掉K1.1、K2.1 的短路线),接通电压电路工作,K1.1、K2.1 触点闭合。开关SA1 在图示位置,在放大器的输人端加入音乐信号,选取电阻R17、R18 使低频和中高频网络之间的音量均衡。调节R11、R12 可以改变放大器的放大系数,调节C5 可以改变放大器输出端直流电压的增长时间。