在以前的文章中曾经介绍过一款多媒体音箱的制作方法,不过由于该音箱采用了6.5英寸的扬声器,音箱体积对于桌面空间狭小的读者来说有点偏大。应读者的要求,在本文就介绍一款小巧玲戏的多媒体有源音箱,供爱好者参考。
扬声器选择
本文介绍的扬声器均采用防磁扬声器。高音扬声器采用上海领先音响仪器公司生产的银笛牌YDQG4-12型高音扬声器,该款扬声器采用了进口丝质振膜、磁液冷却系统、全封闭防磁式磁路等一系列Hi-Fi单元采用的技术,使它比常见的低价高音单元拥有更大的功率承受能力,音质更细腻柔美。低音扬声器则采用了南京电声股份公司生产的南鲸牌4英寸喷胶纸盆防磁低音扬声器,型号为110-8SX01。各扬声器技术指标如表1所示。

本音箱的高、宽、深分别为280mm×120mm×170mm(内部有效容积约3.4L)。板材为厚15mm的中密度板。左右声道音箱前面板尺寸如图1所示。由于音箱体积较小,因此各面板的交接处的连接用普通木螺钉即可胜任。

倒相孔设在箱体背面上方,长度为68mm,笔者是从直径60mm的PVC工程塑料管截下68mm长的一段代用。由于倒相管在音箱背面,所以摆放时音箱后面板不要紧靠墙壁,要距墙壁等大面积反射面15cm以上。另外需要注意的是要在箱体内部高音扬声器单元后面,用吸音材料(海绵即可)做个护罩(将高音单元后部包围即可),以减少来自低音单元的声波对高音的冲击与干扰,使高音更明亮。
功放电路安装在右声道音箱中,因此左右两个音箱的后面板布局有较大的差异。倒相管长度以及主音箱侧面视图如图2所示。主音箱背面视图如图3所示。
两只音箱中有一只安装功放电路作为主音箱,另一只作为副音箱。由于主音箱中需要安装电源变压器,占用了一部分空间,为了保证两只音箱内部容积的一致,可以在副音箱的底部粘贴一块与电源变压器体积相近的木块作为平衡之用。箱体外侧的装饰则要根据个人喜好进行自由选择。
功放电路
这款多媒体有源音箱功率较小,用输出功率20W左右的功放机推动就足够了。为了简化电路,本音箱中的功放电路采用了集成电路,具体电路如图4所示。

由于普通多媒体音箱都不带耳机输出插孔,需要使用耳机时,要反复插拔声卡输出插座中的插头,带来诸多不便,对此,笔者在这款音箱中设计了一个耳机插座。当耳机没有插入插座中时,插座内部触点闭合,声卡输出的音频信号直接送到功放电路中。当插入耳机时,插座内部触点断开,切断声卡到功放的接线,声卡输出的音频信号直接送到耳机中,音箱中就没有声音输出。
IC1及周围元件组成缓冲放大级,电路增益=R4/(R1+R2)=50/(10+0.1)≈5倍。为了避免在电脑关机后,在声卡停止工作时,前置放大器输入端悬空,处于高阻抗输入状态,将感应到的50Hz交流电信号送到后级电路放大,从而在扬声器中出现较强的噪声,特设置了22kΩ电阻R25、R26,这样不但可以将输入阻抗限制在22kΩ,避免前置电路工作在高阻抗状态,还可以对50Hz感应信号进行有效的抑制,提高整机信噪比。
功率放大集成电路采用了NS公司生产的双声道20W高保真功率放大器LM1876。LM1876采用15脚TO-220封装,具有静噪、待机模式功能,其主要电气参数如表2所示.
LM1876的负载范围很宽,在4~30Ω的范围内均能稳定地工作,其输出功率与负载的对应关系如图5所示。LM1876的供电电压范围为±10~±25V,当供电电压降低时,影响的只是输出功率的大小,而对其他指标影响不大,供电电压与输出功率的对应关系如图6所示。LM1876的6、11脚为左/右声道静噪控制端,当这几脚接高电平(高于1.6V)时,LM1876内部电路执行静音操作,切断输出端的音频信号(如图7所示)。因此可以在这些引脚中与正电压之间接一个RC延时网络,使其在开机瞬间为高电平,输出电路无音频信号输出,延时一段时间后,再正常输出,以达到避免开机瞬间输出端电位失谐对扬声器的冲击。在图4中,晶体管VT1、R24、C16、R20、C15即为开机延时网络,调整它们的取值范围,可以改变延时时间的长短,从而获得满意的开机延时时间。[!--empirenews.page--]

图4电路中的R11、R16一方面为后级功放电路输入端电阻,决定功放电路的输入阻抗,如R11、R16为22kΩ的电阻,输入阻抗就为22kΩ。另一方面是给集成块内第一级差分放大电路提供一个偏置电流,使其正常工作。需要注意的是R11、R16的取值不可过高,否则会使输出端的中点电位偏高;但也不可过低,否则输入阻抗太低,增大前级电路的功耗,使电路输出增益下降。它们的取值范围应在15~51kΩ之间。
R12和R14组成一个分压器,与集成块③、⑦脚相连,构成负反馈网络。本电路的放大倍数也由它们决定,放大倍数= (R12+R14)÷R14=(15K+1.2k)÷ 1.2k=13.5。 因此,只要改变R12、R14的阻值,就可以调整电路的放大倍数,但要注意的是放大倍数应在10倍以上,否则LM1876工作会不稳定。
R15与C7构成扬声器补偿网络(或者称为茹贝尔网络),可吸收扬声器的反电动势,防止电路振荡。
C8和C9为电源旁路电容(ByPass旁路电容),起到降低电源高频内阻的作用,防止电路高频自激,使LM1876工作更稳定。
图4电路中电阻均选用1/4W五色环金属膜电阻,电容除了C15、C16外,其余电容均为WIMA金属化聚丙烯电容。而NE5532则选用美国大S公司的产品(飞利浦公司的产品亦可,单价在10元左右,市面上许多2-3元的不推荐使用)。音量电位器则选用了平价质优的ALPS产品,如果嫌音量调节麻烦,也可以将音量电位器省略,将其用两个20kΩ的电阻串连后代换(LM1876的8脚与13脚分别接在两个电阻的中点)。这样一来,音箱的音量调节就可以通过Wndows操作系统中的“音量控制”来进行调节(双击或者单击显示器右下角的小喇叭图标即可进行调整)。
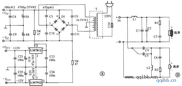
电源变压器采用输出电压为16.5V×2的黑白电视机电源变压器,电源电路如图8所示。

分频器电路
图9是该音箱分频器电路图,分频点选在3kHz。由于扬声器是一个感性负载,当通过信号频率不同时,其阻抗变化很大,故在分频器中加入了由R1、C3、R2、C6组成的阻抗校正网络,使分频器的负载阻抗近似为恒定值。分频器所用元器件的参数如表3所示。
由于功放块LM1876在工作时会有很多热量产生,故需要为其加装散热器。笔者将报废的CPU散热片用电钻打两个小孔后作为功放电路的散热片。装配时,在主音箱的背板上用手锯开一个跟散热器面积相仿的矩形孔,将散热器内壁朝内插人此孔,并用密封胶封死,然后用螺栓将LM1876固定到散热器上即可(电路板要与散热器绝缘)。变压器安装在主音箱(以右声道为例)底部,功放电路安装在音箱内合适的地方即可。主音箱内部填充的吸音棉不能与功放电路中的散热器接触。