LM3886是美国国家半导体公司90年代新出的一款带过压、过高温保护的高保真大功率音乐IC,其外围电路简单、制作方便。
其性能如下:
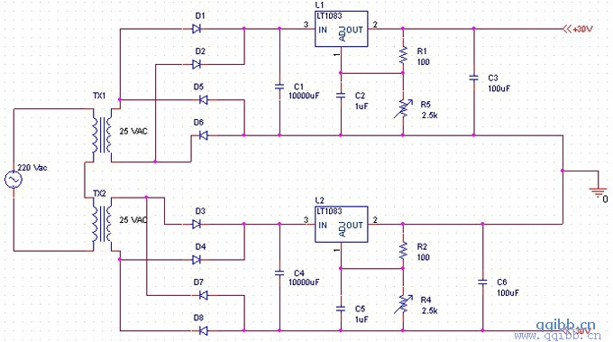
·VCC=±28V OUTPUT=68W/4Ω、38W/8Ω
·VCC=±35V OUTPUT=50W/8Ω
·峰值功率:135W
·信噪比≥92db
·转换率:19V/us
·互调失真:0.04%
·11脚TO-220封装
·静音功能
·SPiKeTM保护功能
此IC在音响方面运用极广,应该只要DIY的朋友应该接触过,世界著名音响厂家曾用极普通的制作高档的昂贵的功放!
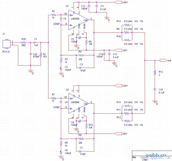
以下为国外DIY的多片LM3886功放制作电路,一个声道采用两片lm3886并联。




