美国国家半导体的LM4780芯片是一款立体声音频放大器,可以为每一声道连续提供平均高达60W的输出功率。
LM4780有“蜈蚣脚”IC之称!号称2*LM3886,我曾经记得有款进口的乐林功放采用数片3886并联输出,作为并联方面,4780应该比3886具有优势。

有两块LM4780时,可以考虑做并联功放:
可以试试将同一块板子(不是IC)输出、输入并联。。。做成并联功放的——这块PCB设计时就考虑到方便这样干。
不过。。。如果你并联的话,板上那四只决定放大倍数的电阻(即与-输入端相连的四只电阻)最好在事前用数字表配一配,以让两块放大器的放大倍数严格一致。另外,将+输入端的15K增大,比如增大至47K,以免输入阻抗过低。
装机时,可以试试在输出的喇叭接线柱跨接2。7欧姆串0。1U电容的茹贝尔网络,增强功放的稳定性,以期获得音质的改善。
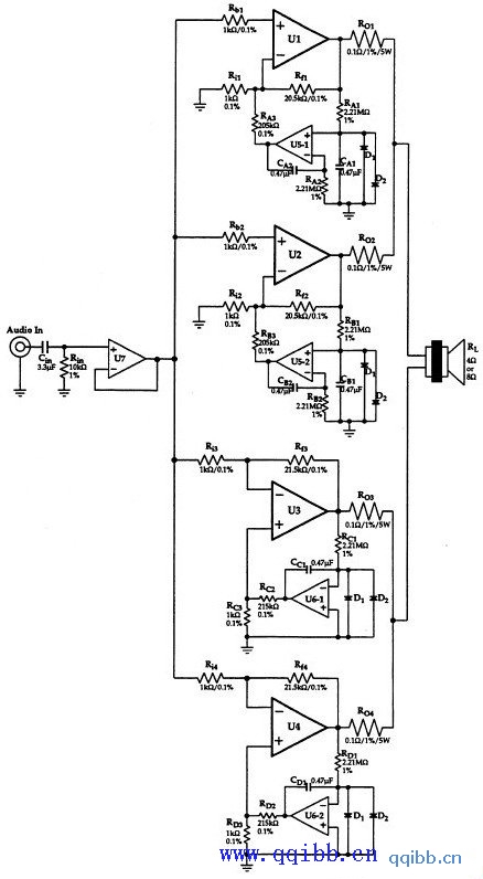
再来张多组并联的图

试验中还发现:
1.LM4780的低音明显比LM3875好,扎实有力了许多。比较之下,特别是比并联的LM4780比较,LM3875的低音虚和浮的
2.比LM3875的高音去得更尽,换言之,LM3875重放不出来的细节(可能是被我校音校掉了,呵呵)和超高频,他能表现出来
3.LM4780不并联的声音好(现在反过来了。。。呵呵),细节多,高音比并联时少了毛躁感,音场退后。。。我的电源是1000U小电容。但低音的量不少,但规模感和大气感比不上并联的。