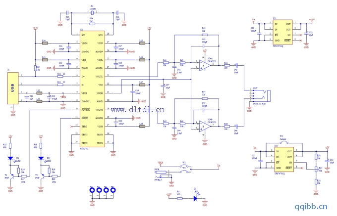
这个制作的核心是16位立体声数字至模拟转换器PCM2702的USB接口。
PCM2702只需要一些额外的部分工作。原理图并不复杂。声卡供电可以直接从USB端口取电或外部电源。 PCM2702需要两个电源为3.3V(从3V至3.6V)和5V(4.5V至5.5V)。我用固定为3.3V(IO2)和可调输出电压为5V LDO的TPS76701Q(IO3)输出电压LDO TPS76733Q。两个LDO由TI生产,我用这个,因为在我的抽屉里。任何类似的稳压器都可以使用。输出电压的IO3应设置为一点比输入电压低,使LDO的稳定性好,在我的情况下输出电压设置为4.8V之间。输出电压可调。在低电压的情况下,IO3可以通过跳线短W3号。
电路原理图

腐刻完的覆铜板

制成的USB声卡电路图电路板
