这里介绍一个用TDA2009A功放集成电路制作的10+10W的立体声放大器(见图)。
由于采用专用集成电路,使得她的制作变得非常简单,性能也不错。她的主要性能特点见下表。


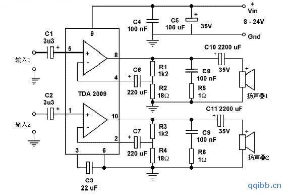
电路图:

原理及制作要点:
C1、C2为输入电容,C10、C11为输出电容。C6、C7为反馈电容。R1/R2或(R3/R4)控制反馈量。放大器的增益等于1+(R1/R2)=68或37dB。C4、C5为电源滤波电容。该装置最大电源电压为28V。工作时TDA2009A需加散热片,并应注意电源线和接扬声器接线的选择。输入端应选用屏蔽线并尽可能的短。焊接TDA200A时注意时间不要太长,动作要快,但要让其充分与电路板融合。