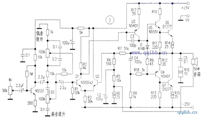
现介绍笔者制作的一台造价低、音质高的2X50W功放,造价不足30元,该机在广场上可供多达600人的晨练,放音效果相当满意。图1是电路图。本图特殊地方是增加了由R4、R5、R6和C2组成的电流负回授,能有效消除扬声器音圈感应电压造成的失真,进一步提高了本机的音质。改变R9能改变本机工作状态,R9值增大输出向甲类工作状态靠近,R9值变小输出向乙类状态靠近,43Ω是甲乙1类状态。本机选管用500型万用表测Q5、Q4的β值要接近,Q6、Q7的β值要接近,Q1、Q2的β值接近。

Q1、Q2、Q5用国产N5551,Q3、Q4用N5401,Q6、Q7用达林顿管D1277(拆机品2元一只)。R6、R14、R15用5W瓷电阻,其他阻容元件无特殊要求。如果焊接无误开机就能正常工作,输出功率50W,装两套组成双声道。配上两只音箱,在户外使用经久耐用,音质相当满意。

电源要求有200W功率。图2是交流电源,图3是直流供电,以便在户外使用,用4只12V 3Ah铅酸蓄电池,能保证连续2小时工作。图4是印板图,笔者是用手工刻出所需敷铜板,工具用废钢锯条,将敷铜板用铁尺压好,用手均匀一拉,一条条的断条就出来了。
