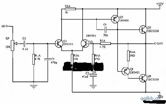
这款功放一声道只需17个零件,却收到了意想不到的效果,还音效果真实,频响平直,解析力高,且功率可以达到50W。此功法电路可谓一装即成,特别适合初学者制作。
具体电路如图(只画出一声道),全机用1/2W电阻,C2和C4用瓷盘电容即可,Q5、Q6采用大功率管2SC5200,变压器容量大于200W,次级输出电压 AC22V*2 4A。
调试方法:本机一般来说无需调整,装机后测中点电压在+-50mV内可以认为正常,否则可调整R2的阻值,如偏离电压高则加大R2,反之则减小。

这款功放一声道只需17个零件,却收到了意想不到的效果,还音效果真实,频响平直,解析力高,且功率可以达到50W。此功法电路可谓一装即成,特别适合初学者制作。
具体电路如图(只画出一声道),全机用1/2W电阻,C2和C4用瓷盘电容即可,Q5、Q6采用大功率管2SC5200,变压器容量大于200W,次级输出电压 AC22V*2 4A。
调试方法:本机一般来说无需调整,装机后测中点电压在+-50mV内可以认为正常,否则可调整R2的阻值,如偏离电压高则加大R2,反之则减小。
