EL34电子管在音响发烧友中的知名度很高,在《高保真音响》2000年4月刊登的“最常见100种电子管排名”中,EL34高居榜首。国内外著名的电子管机生产厂家,有不少用EL34制作的电子管机名品。但是从功率输出级的电路形式来看,几乎都毫无例外的是推挽放大,原因是EL34的最大屏耗仅为25瓦,当采用单管单端放大时,如果按五极管或者超线性接法,最大不失真输出功率不超过12瓦,若是接成三极管,则只有6瓦左右。而采用推挽放大电路,就可以轻易的将输出功率做到三四十瓦,可见,在输出功率方面,推挽比单端大得多,但就音质和音色而言,单端机优于推挽机。笔者制作过的单端电子管机不少,有300B、2A3、EL34、FU15、FU50、FD422、FU7、6P3P、6N18P、6C33C等,也有好多发烧好友光临寒舍进行对比试听过,若要从音质价格比衡量,那么EL34无疑是最超值的,因为EL34的价格较低,差不多是300B的1/10,况且,此管不仅国内就有曙光、桂光、北京几种牌子,国外俄罗斯、捷克等国也在生产,选择余地很大。本文介绍的这台EL34单端功放,采用三极管接法,最大不失真输出功率有6瓦,介于2A3和300B的输出功率之间,用来推动雨后初晴LS 3/5A和用黑花岗岩制作的MOREL MW166+MDT32自摩箱,音色通透柔和,而且电路简单易制。

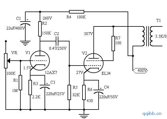
一、电路原理和特点整个电路使用两级放大,特点是不用负反馈。推动级采用半只12AX7,输出级采用一只EL34。将EL34接成三极管以后,内阻有700K欧之多,大约与300B与2A3相当,最佳负载范围在2-4千欧,负载阻抗大点则失真小,但输出也小,负载阻抗小则相反。本电路选用3.3千欧,使输出与失真两者兼顾,若从其输出特性曲线来看,EL34在三极管接法时虽然比五极管接法内阻小得多,线性也好得多,但线性仍然比不上直热管2A3和300B。如果不使用局部或者大环负反馈,其失真还是比较大的,但这种失真主要是偶次谐波失真,如果在不用负反馈的条件下减小这种失真呢?办法还是有的,这可以通过合理的选择推动管以及它的静态工作点、负载电阻来解决。本机采用高放大系数的著名电子管12AX7来作EL34的推动管,推动级和输出级的电路形式均为共阴极放大,这种放大电路的输入信号与输出信号相位相反,这样当推动管的电流增加时,输出管的电流减小;推动管的电流减小时,输出管的电流增加,因为三极管在小电流时的输出特性曲线是弯曲的,不是直线,所以会产生非线性失真,但是,这两个管子所产生的失真方向是相反的,所以可以互相抵消一部分。假如推动级一点失真没有,则输出级产生的失真全部出现在负载扬声器上。但是如果适当选择推动管的工作点和交流负载电阻,故意使这一级产生的失真程度与输出级大致相当,就可以利用他的抵消作用使负载扬声器上的失真大大减小。本机中推动级12AX7的静态电流设计为0.7mA左右,使之位于输出特性曲线的弯曲部分,这一级的交流负载电阻是其屏极电阻(150千欧)和下一级栅极电阻(82千欧)的并联值,约为53千欧,在这种情况下,用示波器观察输出波形可以看到,当因为输入信号过大而产生过载失真时,正弦波的顶部是圆滑的变钝,这就意味着本功放在过载时非线性失真的增加速度是比较缓慢的,使本功放虽然输出功率不大,但是听感甚佳。本机输出电路和推动级一样使用自给偏压,这种电路比较简单,并且对输出管有一定的保护作用,EL34的静态工作点如下:屏阴极电压:Ua=360V 屏极电流Ia=63mA 栅极负栅压Ug=-27V 静态屏耗Pa=360×0.063=22.6W,小于其最大屏耗25W,较安全电源电路采用电子管5Z4P作全波整流,滤波电路采用CLC式π型滤波,这种滤波方式的残留纹波形式近似于正弦波,不影响听感。整流管采用旁热式的5Z4PA,而不采用直热式的5Z3P或5Z2P,因为直热管的灯丝热的特别快,不等EL34的灯丝热起来,直流高压就加到屏极和阴极之间了,这样长久下去会影响功率管的使用寿命。即使是采用了5Z4P的情况下,其阴极还是比EL34热的快,但毕竟时间差大大缩短了。请不要小看这一点,有许多采用晶体管整流的电子管机器,使用不到一年,电子管就严重老化,阴极发射能力大大降低,而一些使用电子管整流的收音机,用上十几年仍不减当年。
二、元器件选择与制作前级放大管可以使用12AX7、6N4等双三极管,也可以每声道使用一只6G2或6AT6,只是早年在电子管收音机中使用的二极三极复合管,其中三极管部分的特性与半只12AX7相同。输出管也叫6CA7,前苏联的老型号叫6N27C。现在有很多牌子的可以选择,它们的基本结构相同,音色略有差别。笔者使用的是我国曙光,整流管采用国产5Z4PA,最大整流电流为140mA。输出变压器的素质决定了整机性能的优劣,所以是成功的关键所在。由于本机没有使用负反馈,故输出变压器的频响几乎就决定了本机的频响,那么,怎么简单的判断一个变压器的频响究竟如何呢?我们知道,决定变压器频响的主要因数是他的初级电感和漏感,对于一个好的输出变压器,二者之间的比值应该在1000以上,笔者用DL6423数字电容电感表测量过欧博的300B输出变压器,它的初级电感约为11H,漏感仅10.6mH。具体测量方法如下:先用20H档测初级线圈的电感,记下它的数值,然后用一根短的导线讲次级短路,然后在测量初级电感,这个数值就是漏感,两者之比越大越好,一般大约600的时候就基本满足要求了。除此之外,还要注意变压器铁芯的气隙和初级线圈的直流电阻,气隙太小时虽然电感量会大一点,但容易产生磁饱和,初级次级线圈直流电阻太大,则效率降低。如果经济条件允许,可以买正规电子管厂家的产品,笔者这台机器的输出变压器是自制的,采用从旧仪器上拆下来的变压器铁芯,舌宽为25.4mm,叠厚40mm,初级线圈用直径0.23mm漆包线2400匝,次级用0.8mm漆包线126匝(负载8欧)铁芯单方向插,留0.15mm的空气隙。绕制时,将初级分为5段,次级分为4段,间隔放置。测量结果如下:初级电感8.84H,初级线圈直流电阻180欧,漏感14mH。最后一定要烘干才能用。滤波用扼流圈也是自制,采用国产KEI20铁芯,叠厚36mm,用直径0.31mm漆包线平绕4000匝,铁芯单向插,留0.38mm气隙,测量电感量为15H,直流电阻约为130欧,也要烘干浸漆,否则也会产生交流声。电源变压器制作数据如下:铁芯舌宽35mm,叠厚45mm。220V初级线圈用直径0.44mm漆包线绕880匝,次级每个330V绕组用0.21mm漆包线绕1320匝,6.3v绕组匝数为27匝,3A绕组用直径1.2mm的漆包线,0.15A绕组用。0.21mm漆包线。5V/2A绕组用1.0mm漆包线绕21匝。铁芯对插,烘干浸漆。[!--empirenews.page--]
三、调试于测试调整应该从高压部分开始,首先检查电源直流高压是否为400V,注意不要超过此值,否则EL34屏极功耗会加大,超过其极限值参数25瓦,屏极会发红,严重影响使用寿命,还要注意不要随意加大整流管的阴极滤波电容容量,当它的容量过大也会减低整流管的寿命,电路使用自给偏压,基本不用调试,数值只要和电路图中相差不大就可以。实测指标:最大不失真输出功率:6.3W(8欧,1kHz)频率响应:28Hz-17kHz(-1db,1W)电压放大倍数:14(电压增益23db)灵敏度:0.5V 残留噪声:不大于1mV 胆艺轩注:电源电路省略,CLC滤波电路,电容为47uF和100uF R4电阻为两声道共用。