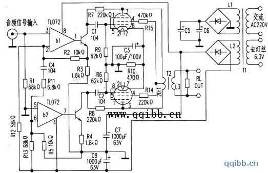
这是款胆机功放,该功放经长期测试感觉其音质、效果都很不错,现介绍给大家。该功放用了两只el34型胆管和一对晶体管、运放块tl072等元件组成,运放器b1/b2与晶体管q1、q2构成两个完全对称的跨导式放大器,由于这个电路具有输入阻抗高、输出阻抗低、稳定性好、失真小等众多优点,所以值得胆机爱好者一试,安装完成后,如焊接无误,无需调试,一装即成(电路 见附图)。该放大器输出功率大于30w,失真度小于2%。

元件选择,电路中电阻采用金属膜电阻,电容采用铝壳电解或钽电解,c5、c6采用耐压大于400v优质电解,c1、c2采用耐e630v的cbb电容、t1采用环形变压器l1端输出为交流220v,l2端输出为24v,l3端输出右在4v一6v之间。