笔者是业余无线电爱好者,特别对音响方面很着迷.十几年前就开始组装胆机,组装了采用6P14、6P3。807、EL34、FU-50,845,2A3等管子的胆机,用自制的铝机壳,花纹木板,制作出来的机箱也还受看,特别是听音方面,感到与专业机已不分伯仲。
以下电路在很多书刊上做过剖析,在此就不再一一赘述。
1.用FU-7(欧羹型号为807)的功放
该管价格便宜,市面上有相当的数量,用其制作的单端功放,高频细腻,低频力度厚实,有弹性,人声表现相当通透。本电路只用一只6N9P胆管做推动,接成SRPP电路,末级功率放大管用FU-7,其电路十分简洁,如图1所示。

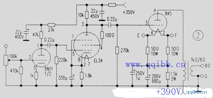
2.845单端功放
正当今发烧圈中.被誉为胆王的845电子管,是一只低内阻直热式功率三极管,该管的最大特点是内阻低,屏极特性优良,屏耗功率大,用其制作单端甲类功放足以供欣赏任何类型的音乐之用。本机试听总的感觉很好,对其功放的力度,音色的通透度,音场深度,音域宽广度,特别是在大动态场面时的解析力相当好(电路见图2)。

业余爱好者制作此机要注意几个问题:
1)845灯丝最好直流供电,整流要用30A以上的硅桥,紧贴机壳,便于散热。
2)高压整流要用陶瓷支架,高压走向要合理,以免打火,漏电。本人组装的此款胆机,试听一年多,相当满意,静态噪声极低,音量开到最大,耳朵距离音箱15cm左右,也听不到任何交流声。
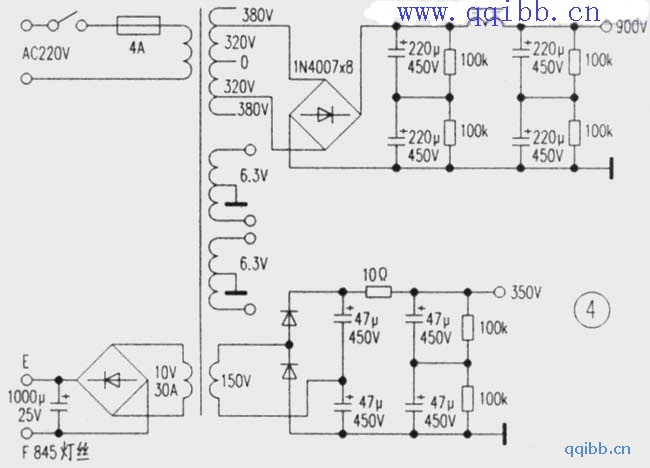
后级胆管848若改用FU-50管(见图3),电压采用410V,也有相当好的表现。若推动管改用6P3P,还要比用EL34管好听,其高频更纤细些,声场也开阔些。用此图组装的FU-50胆机,不管是低频力度,声场开阔度,都要比用其他胆管组装的好听,电源电路如图4所示。

