用300B制作的单端胆机

📅 发布时间:2013-09-05 19:30 👁️ 浏览:1 🏷️ 标签: 300B 单端胆机

  300B单端功放名闻遐迩,人见人爱,制作电路层出不穷,竞放异彩。本文介绍的电路比较简单传统,主要着眼于降低灯丝交流供电所产生的交流声来改善其声音质量。
一.电路介绍

  300B是直热式功率管,灯丝加热有交流或直流供电两种方式。两种灯丝加热方式各有所长。一般认为,就音质而言,交流加热比较有利,缺点是交流声较直流加热时大一些。因此,如果300B灯丝采用交流加热时,设法最大限度地降低其残留噪声,那么就可能取得较好的音质。为了降低300B残留噪声,最为简便的方法是避免采用取自输出变压器二次侧绕组加至前级的负反馈回路,或者说,尽量减小负反馈量,最好是取消负反馈回路。本电路对300B灯丝采用交流加热,同时取消负反馈并注重电压放大级的设计,以求获得较好的音质。

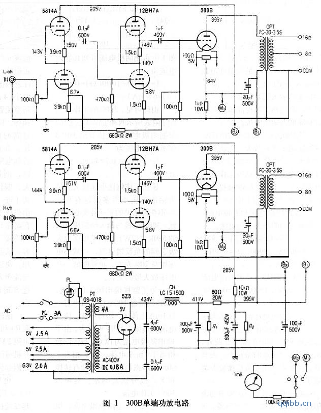
  图1为本机电路图。除个别地方不同常规之外,可以说是十分传统的电路结构。整个电路相当简洁,尽量省去不必要的元件和电路,减少了器件数量。整机所用电子管的一般应用值和特性见附表。

  本功放采用两级电压放大,都采用SRPP电路结构。SRPP原是为高频放大而研制的电路,现在把它用于低频放大电路,理所当然可望获得更为宽阔的频率响应。由于三极管放大的噪声要比五极管小,所以本机两级电压放大均采用三极管。输入级特意选用了双三极管5814A,该管相当于12AU7的高性能管,目的在于最大限度地减小输入级的放大噪声。由于5814A的放大因数(μ)低,采用SRPP电路能够提高该级的增益和降低其输出阻抗。第2级电压放大采用12BH7A,该管适用于音频放大、振荡和脉冲放大,因而作为低频应用具有良好的性能保证。该级工作电流取得较大,目的是为300B提供足够驱动力。根据图1中5814A、12BH7A阴极电压和阴极电阻,可估算它们的静态工作电流。
(1)5814A静态工作电流
I=6.7(v)/3900(Ω)=0.0017(A)=1.7(mA)
(2)12BH7A静态工作电流
I=5.8(V)/1500(Ω)=0.0038(A)=3.8(mA)

  上述两级电压放大的最大输出电压(削波点前)达到90V,足以满足推动300B的需要。此外,两级电压放大级的噪声小,失真低,为整机采用无负反馈放大奠定了基础。

  功率输出级300B采用初级阻抗为3.5k Ω的输出变压器,从图l中实测阴极电压可知其静态电流为 I=64(V)/1000(Ω)=0.064(A)=64(mA)

  由此可见,300B的工作状态介于附表所示两种工作状态之间。根据阴极电压可以估算出300B栅极推动电压为 U=64(V)×0.7=44-8(V)≈45(V)。显然,该值比电压放大级最大输出电压小得多,这有利于300B获得足够的驱动且失真也较低。300B栅极与输入级阴极之间的680k Ω(2W)电阻是电压放大级之间的负反馈电阻,可减小电压增益200左右,也能降低一些电压放大级的失真。

  为了监视输出级工作电流,300B阴极经100kΩ电阻串有一只1mA电流表。这样一来,使该电流表转换成100V电压表,由于300B阴极电阻为lkΩ,每伏读数相当于lmA电流。60V相当于60mA静态电流。该表设有转换开关,以分别监测左、右声道300B工作电流。

  电源部分电路也很平常,但滤波元件数值对本机交流声有一定影响,故应予足够重视。首先注意到滤波输入电容的容量取得较小(4μF/600V油浸电容),以防整流管流过的浪涌电流过大而损坏。同时也预防开机瞬间出现过高的直流高压损坏相关元嚣件。为了减小高压纹波,采用电感和电阻构成的两级兀型滤波电路,而且滤波电容的容量相当大,制作时务必予以充分注意为了进一步减少交流声,特别是由灯丝交流供电产生的交流声,在高压B1与300B灯丝中心点之间跨接一只20uF/500V电解电容,从而达到一定的反相抵消作用。通过以上一些措施,使整机交流声大为减小,即使把耳朵贴近音箱也完全听不到残留的噪声。滤波电解电容上所并联的电阻R1和R2(每个用270kΩ/6W电阻2只并联而成)为泄漏电阻,开机可防止过高瞬时电压,关机后则起到泄放高压的作用。电压放大级灯丝绕组通过0.1μF/600V电容接地,主要是起交流接地的作用。

二.器件和制作

  有关电阻和电容的电气规格要求已在图l中标明,未标明的电阻均选用3w的氧化膜电阻,3w以上的均为珐琅电阻。电源变压器各绕组的要求也已在图l中注明。输出变压器和滤波扼流圈均已注明型号,它们均为日本平田电机制作所的产品,国内不易购得,为此列出它们的主要规格。[!--empirenews.page--]
(1)输出变压器:额定输出功率40w,一次侧阻抗3.5kΩ,一次侧直流电阻约66Ω,一次侧电感最小20H(最大26H),允许Dc电流1 7 0mA,频率响应20Hz~100kHz/-2dB(测试条件输入4V,rp=Zp)。
(2)扼流圈:电感量15H,直流电阻165Ω,额定电流150mA(允许电流200mA)。仿制时可根据上述规格选用相近的产品或按上述要求委托加工定制。

  图2为底盘及其前、后部加工图,可采用2.0mm厚的铝板制作比较方便。当然,具体加工前应采购齐所有器件,再根据使用器件的实际尺寸进行适当修改加工尺寸。为了有利300B良好散热,特意为它加工了一块小的安装板,加工尺寸如图3所示,板厚为1.5mm铝板,300B及其安装方式已在图中表示得很清楚。

  图4为底盘下面主要元器件的布置图。各管管座要注意安装方向,图4中用小箭头来表示。对于300B和523,箭头所指方向是管子灯丝的方向,即为管脚l和4之间的方向。对于5 8l 4A和12BH7A,小箭头所指方向为管脚l和9之间的方向。底盘上安装了两处接地点,一为“信号接地点”,安排在信号输入端子处;另一为“电源接地点”,安排在电源变压器处,都在图4中有所图示。另外,在靠近5814A和12BH7A 4个电子管处,安排了一根长的接地母线(可用1.5mm裸铜线)。应注意的是,上述两处接地点应与底盘保证可靠的电气接触,一般应把该处地盘仔细清除污垢,然后用螺丝把接地焊片紧紧加以固定死。对于接地母线则应注意勿使之与底盘有电气接触。一般应在母线两端用与底盘绝缘的端子把母线“架空”起来。由于接地母线是“信号”地,所以接地母线需另用导线单独接到“信号”接地点的焊片上去。

  300B的栅极电阻(100kΩ)一端焊接在管座栅极焊片上,另一端焊接到固定在管座处的支架lLlP上,然后用导线再接到接地母线上。12BH7A与300B之间的耦合电容(1μ/400V)则直接跨接在两管相应的管脚上,由于该电容体积较大,要用金属片绕合后予以固定起来(注意与底盘绝缘)。

  300B屏极至输出变压器之间距离较远,最好用1.5mm以上塑料硬线加以连接比较美观牢固。电源部分各元件的接地端子,电源变压器高压绕组中心抽头等,可用1.2ram多股软线分别接到“电源接地点”。输出变压器二次侧,直流高压部分的接线均用1.2mm多股软线连接。其他部分的接线可视情况用0.5~0.75mm多股软线连接。信号输入端子与音量电位器之间照例采用屏蔽线连接,屏蔽线的屏蔽层则应单独接到“信号接地点”端子上,并注意外露的屏蔽层勿与底盘相互接触。配线完成后,相同方向的引线可以捆扎起来,这样显得整齐美观。

三.调整和测试

  说到本机调整,实际上由于电路简洁、工作状态均由设计保证,因此只要安装无误,几乎无需调整。如果觉得增益较高,只要稍调整两级电压放大级之间的负反馈电阻(680kΩ)即可。不过,安装完成并通电之后,照例要测试一下各管电压。从图中实测电压看,除左右声道的输入级略有不同外,其余各管的电压左右声道完全相同。接着,根据所测电压可以计算一下各管的实际功耗(管压降×静态电流)。

输入级5814A P:6.7(V)/3900(Ω)×[143(V)-6.7(V)]=0.23(W)
驱动级12BH7A P=5.8(V)/1500(Ω)x[140(V)-5.8(V)]=0.5(W)
输出级300B P=64(V)/1000(Ω)×[395(v)-64(v)]=21.1(W)
  显然,以上各值远远小于表1所示各管最高额定值P1os工作十分安全可靠的。

  图5为两级电压放大级本身的输入/输出特性。由图可以看出削波点约90V。前已估算得知300B的最大驱动电压约45V。由图5还可知道1V输入时即可达到50V左右的输出,充分说明本机电压放大级具备足够的驱动能力。

  图6为本机输出级使用WE-300B时的整机输入/输出特性。制作时并未对该管进行过挑选,大致可以认为它反映了WE-300B的平均性能。由图6可知,输入1V信号电压即可达到6W无削波输出功率,而最大输出可达8W以上。[!--empirenews.page--]

  图7为整机频率响应曲线,输出1W时曲线实际上与输出变压器本身特性几乎相同,6W输出时仅高频端下降稍稍快一些。

  图8为本机阻尼系数特性曲线,在100Hz-20kHz范围内的阻尼系数为4,仅低频端和高频端略有下降。

  图9为失真特性,由于输出级未加负反馈,呈软失真特性,100Hz~10kHz失真曲线几乎呈现同样倾向。其中1kHz和10kHz失真几乎相同,100Hz失真只是在输出功率较小时(<2W)才略为有所偏离lkHz和10kHz曲线。这种特性也可以说是所有300B类管子的共同倾向。

  图10是本机接上各种容性负载时的方波响应(上面一条曲线),使用10kHz方波进行测试。图中下面一条曲线为纯阻负载时的方波响应,以资比较。

  由图10(a)可知,0.1μF的容性负载几乎与纯电阻负载时响应完全相同。0.5μF负载时方波响应左角出现“振铃”,但过冲很轻微。负载容量增加到lμF,波形振铃处略微变钝。当负载容量增加至2μF时,波形进一步变钝呈现“圆角”。从以上测试波形可以看出,本机接上各种不同负载特性的音箱工作时,不会出现异常振荡现象,工作稳定可靠。

四.性能对照.

  本机的设计制作有两个主要意图。为了减小直热式功率管的交流声,现在的300B灯丝采用直流加热的方式日趋普遍。本机的意图之一是通过合理设计电路来降低其交流声电平,还300B灯丝交流加热时音质的本来面目。同时,鉴于各科'300B单端功放的主观音质评价众说纷纭,莫衷一是,本机的意图之二是在上述电路的基础上,选择几种不同的300B进行一些主要性能测试,看一看它们本身之间有什么异同,为主观评价提供一些客观依据。 在进行性能对照前首先要说明,前面给出的测试性能数据是采用WE一300B时的情况。虽说是采用“wE”的型号,但已不是20世纪40年代美国WE(西电)生产的原装品牌,而是性能指标与原装品牌最为接近的复制品。英国生产的STC一4300A在音色上与WE一300B不完全一致,但两者的技术指标基本一致。因此相对而言,其他国家生产的300B的音质和性能如何,一般可以用上述两种型号的300B作为基准而进行比较。

  我国的发烧友对国产300B的音质和性能十分关注,也是制作时的首选品牌。为此,下面给出国产300B应用图1电路时的实测性能,以作比较。当然,对国产300B也未加挑选,这样能够反映出一般的质量水平。

  图11是国产300B的输入/输出特性。显然,它比WE-300B有较高的功率灵敏度。同样在输入信号为1V的条件下,国产300B输出功率比WE-300B高出1W。

  图12为国产300B的频率响应。它从30kHz开始起出现下降,而WE-300B则从50kHz起开始下降。不过,两者-3dB点均约为100kHz。

   图13为国产300B阻尼特性,曲线形状与WE-300B很相似,阻尼系数大致上整体下降0.4左右。

  图14为国产300B的失真特性。它与WE-300B也十分相似,但在较低输出功率国产300B失真稍微小一点,而在较大输出功率时则剐相反,即WE-300B失真稍微小一点。[!--empirenews.page--]

  从以上4项测试性能看,与WE-300B相比。国产300B的内阻和极间电容略大一点,但两者还是十分相近。图15是WE-300B与国产300B的波形对比。图15(a)为6W输出时的正弦波波形,未见削波,可见尚有一定裕量。

觉得这篇文章有帮助吗?