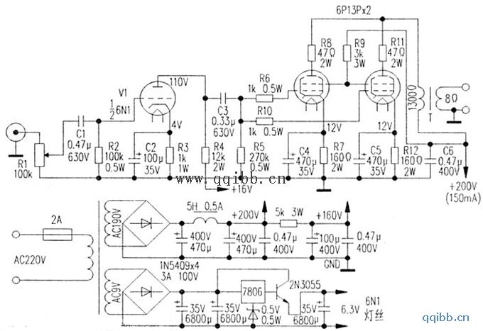
原用于电子管电视机行输出级的丙类高频放大管6P13P,因其在大功率运用时线性较差,所以很少用它作胆功放,因此市面上的6P13P极其廉价。其实,将6P13P运用在阳极低电压、大电流、小功率情况下,线性还是不错的(输出5.6W功率失真度不大干3%)。
如图所示,廉价的中μ电压放大管6N1(1/2)做单级自给偏压电压放大,增益K=20,输入0.6V有效电压时,输出12V信号电压使后级达到额定输出功率11W,完全能满足与现今各种音源的接驳。功放后级用两只6P13P并联作单端甲类功率输出,负载阻抗1300Ω。由于整机失真并不很大,所以就省去了负反馈环路,以展宽音场。为节约成本,用初级220V、次级16V功率100VA的优质电源变压器代替昂贵的输出变压器。因为本胆机输出阻抗的匹配对输出变压器变比的要求较低,而变比越低,变压器对音质的负面的影响就越小。把E1型硅钢片由交叉对插改为“顺”插,并垫入0.5mm厚纸片,该代用输出变压器完全可满足宽频响的要求。

整机焊装中,6P13P灯丝为6.3V交流供电,6N1灯丝为直流供电,稳压块7806如加散热片,就可省去扩流管2N3055以简化电路。
整机焊装完成后,加电检测各点电压,若一切正常,胆机即可投入使用。