在业余制作电子管功放时,输出变压器和电源变压器的制作是很繁琐的事情。而且电源变压器的效率问题,体积重量问题都让焊机派很头痛。现介绍一种口用市电 (220V 照明用电 ) ,经整流滤波后直接供给电子管屏极工作的电子管功放的制作方法。供大家参考。
要用市电直接给电子管屏极提供工作电源,必须要解决两个问题:
1 、使用安全性的问题。
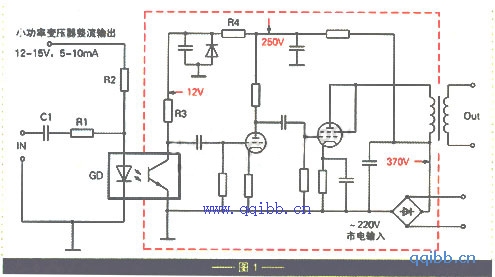
2 、与前级和扬声器之间的隔离问题。先谈一下与前级和扬声器之间的隔离问题。应电路见图 1 。

从图 1 的简图中我们可以看到,由 C1 , R1 , R2 和光电耦合器 GD 组成了一个线性光电耦合系统。它起到了前级与后级功放的隔离作用,并且是各自独立的电源系统,独立的接地回路,可防止由地线间的电位差引入的噪声串入功放回路,提高了整个功放系统的稳定性和保真度。功放末级的输出变压器完成了功放与扬声器系统的隔离。其电子管灯丝和光电耦合系统则由一只小容量电源变压器供应,既减轻了整机重量,又降低了制作成本,省去了绕制高压线圈的麻烦。由于采用市电直接供电,其电源内阻比用电源变压器低很多,使重放声音的速度感更快,更符合现代音源的要求。采用市电供电的方法不是每种电子管都适合,现介绍几款采用市电供电的电子管功放电路给大家,有兴趣的读者可试一下,按图装配一定能成功。
1 、单端甲类功放
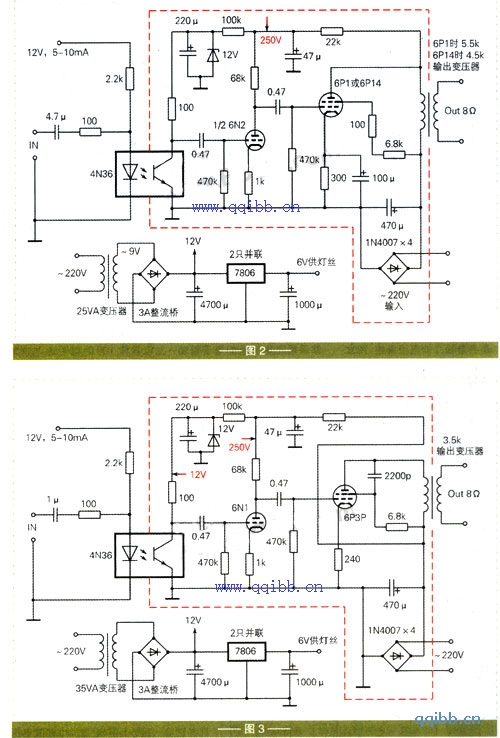
单端甲类功放是电子管功放中最受发烧友喜欢的一种电路形式,该电路具有丰富的偶次谐波,特别有音乐味。根据市电 220V 经全波整流滤波后其直流电压为 310V 的数据,设计了两款单端甲类功放电路分口见图 2 ,图 3 。从图 2 电路中我们可以看到这是一款典型的小功率单端甲类功放电路,信号经 4.7 μ F 电容和 100 Ω电阻送入由光电耦合器 4N36 组成的输入隔离电路, 2.2k 的电阻为光电耦合器中的发光二极管提供工作电流。随着输入信号的变化,发光二极管的发光强度也随之变化,经光电耦合器中的光敏三极管接收后,引起光敏三极管集电极电流的变化,这样在光敏三极管集电极 100 Ω电阻上就耦合出音频信号供电子管功放进行功率放大。这样就完全使输入信号与功放部份完成了电隔离。图 2 电路中末级功放管选用了常见的 6P1 或 6P14 电子管,这两种电子管的管脚完全相同,是可以直接互换的。两者最大的不同在于最佳负载阻抗的不同, 6P1 为 5.5k , 6P14 为 4.5k 。两只电子管在电子管手册上屏极工作的直流电压值均为直流 250V ,本例中直流电压为 310V ,从理论上讲已经超过了电子管手册上提供的屏压值和电子管最大屏极耗散功率。但经过长时间实践,并扣除输出变压器压初级线圈 ( 约 500 Ω ) 引起的电压降。实际加到电子管屏极的直流电压约为 280 多伏,经过数百小时的使用并无任何不良影响,而且输出功率比手册上提供的数据还有所提高, 6P1 满功率时为 5W , 6P14 满功率时为 6W 。

图 3 电路与图 2 电路在电路形式上基本相同,只是末级功放管选用了功率更大的 6P3P 电子管,其输入隔离电路与图 2 完全相同,不再详述。用 6P3P 作为功放管,在 310V 屏压时输出功率可达 10W ,足以推动一些大口径音箱在面积稍大的场合使用。而且 6P3P 的最佳负载阻抗相对低一些为 3.5k ,为自制输出变压器提供了便利。
图 3 电路实测技术指标如下:
最大不失真输出功率: 10W(RL=8Ω)
频率响应: 30Hz-22KHz (±3dB)
总谐波失真: 1.5 % (1W 时 ) 信噪比: 96dB 输出变压器绕制数据:铁芯尺寸:舌宽 26mm ,叠厚 32mm ,铁芯截面积约 7.6mm 2 初级绕圈匝数:总匝数为 2400 匝,分 4 段,每段 600 匝初级线径:选用直径 0.17mm 的高强度漆包线次级用直径 0.7mm 的高强度漆包线绕 140 匝,夹在 4 层初级线圈中间。
线圈绕好后浸漆烘干再插入铁芯,铁芯一律顺插, E 间用 0.5mm 的绝缘纸隔出空气隙,插好后在浸漆烘干即可。可以用交流电简单测试一下阻抗比,在初级通上 220V 交流电,在次级上应有 11V 交流电。以上两种电路的输出隔离都是利用输出变压器来实现的。制作时图中红色虚线框中的所有元器件均不能与机壳接触,调试时应戴上绝缘手套,以防触电。以上两种电路中只需调整光敏三极管集电极电阻的阻值,就可改变输入幅度以满足满功率输出的需要。光电耦合器也可选用其它型号,只要口足传输比为 100 %,传输速度大于 4ms 的就行。 6P1 和 6P14 的输出变压器最好使用成品,自制难度稍大。其它元器件按发烧友自已的条件选用即可。三端稳压器应配上面积足够大的散热器。 [!--empirenews.page--]
2 、甲乙 1 类推挽放大器
当在功率要求大一些的场合,可以选择电子管推挽放大器的电路形式,用市电直接整流滤波后的 310V 直流作为屏极电源的电子管功率放大器,最大输出功率可达 20W ,已完全能够满足家庭对重放音乐的需要了。推挽放大器电路有很多种,比较经典成熟的要数威廉逊放大器电路,但威廉逊放大电路中末级担任推挽放大的功率电子管均采用的三极管接法,所以输出功率较小。我将威廉逊电路与末级推挽功率管超线性接法结合,设计了以下功放电路,既有威廉逊放大电路优良的性能,又能大幅度提高功放的输出功率,经数年的实际使用效果很好。功放电路图,末级推挽功率管的三种接法见 。

图 4 电路中末级推挽功放管还可选用 6P3P 电子管,最大输出功率可增至 22W ,两种功放管在 310V 屏压下,甲乙 1 类工作状态见附表。
以上电路的输出变压器均采用 25W 推挽输出变压器。制作数据见图 6 ,其绕制方法和装配与单端输出变压器相同,不再详述。
图 4 电路中除光电耦合系统和输出变压器外,所有的元器件均与市电相通,在制作调试过程中一定要注意安全。
以上两种电路形式的电子管功放电路装配完后,应用热熔胶将所有与市电相通的焊点和其它导电部分封固,避免触电事故的发生。