这里介绍一种微型胆机,给小电视或小收音机或小CD做放大,而且电耗小,又有胆机味。采用6N3做自动平衡倒相放大,6N1做甲乙类功放,可获得不失真功率1W,推动高灵敏度小音箱,有较好的音色,尤其是听人声—女生歌唱,比大胆机更有一番清丽的感觉。
本机的特点是:
所有的变压器均采用代替品,不用专门绕制,价格十分低廉。
高压直接采用市电。
重量较轻。
一、变压器的替代品。
1.输入变压器
B1为输入隔离变压器,目的是使输入信号与本机电源隔离。可直接使用微型变压器—铁心外长3.5cm,高3cm,厚2cm的仪表变压器,初级220V,次级36V或12V以上的即可,使用时,以低压端为外信号输入,以高压端接内电路输入端。
2.输出变压器
B2为输出变压器,采用的是微型带110V抽头的电源变压器。次级为双3V。铁心外长4.5cm,高4cm,厚2cm的小变压器。购置这种小变压器时,要注意110V抽头与两端的直流电阻要接近。3V端可接4Ω扬声器,6V端可接8Ω扬声器。笔者采用6v端接4Ω小音箱一对,串联接法。
3.灯丝变压器
灯丝变压器,采用10W的220V:7.5V的变压器。市售小变压器一般没有次级6.3V变压器,有的是6V(空载),7.5(空载)变压器。若采用6V变压器,接电子管灯丝后,会有0.5V—0.8V的压降,会使电子管阴极加热不足。采用7.5V的变压器,灯丝电压过高,会降低电子管寿命。本机采用给变压器初级串联电阻的方式进行降压,这样不仅可以较准确地使次级在负载下输出6.3v,而且会使灯丝具有软启动特性。
二、电路特点
倒相采用自动平衡式,不需要调整。输出管6N1阴极电阻上并联的电容,对高低音特性有影响,可根据音箱特性调整。
整流管前串联的电阻不能取消,以防止电源开通时,瞬间充电电流过大,烧毁整流管或烧保险。
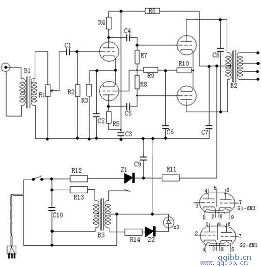
三、电路图

四、器件表
元件 功用
元件 功用
R1 音量控制电位器,100K C1 输入耦合电容,0.01μ,100V
R2 栅漏电阻500K C2 阴极旁路电容,10μ,25V
R3 阴极电阻1K,2w C3 倒相级供电滤波电解电容,10μ,400V
R4R5 屏极负载电阻,150K,1w C4C5 功放栅极耦合电容,0.1μ,400V
R6 倒相级供电滤波电阻,2k,1w C6 阴极旁路电容,10μ-50μ,25V
R7R8 功放栅漏电阻,250k C8 功放屏极防震电容,2000P,600V
R9 倒相电阻,100K C7C9 整流滤波电解电容,150μ,400V
R10 功放阴极电阻,400Ω,2w C10 电源杂波滤波电容,0.1μ,600V
R11 整流滤波电阻,500Ω,8W G1 6N3
R13 灯丝变压器压降电阻500Ω,10w Z1 2A1000v
R14 发光二极管限流电阻,数值根据二极管定。 Z2 1A
B1 数据见前面介绍 Z3 发光二极管
B2 数据见前面介绍 K 开关
B3 数据见前面介绍
五、音箱
本机音箱是笔者自配的。扬声器低音采用90分贝5寸,高音采用铁号式90分贝3寸。箱体采用市售空箱体。需要注意的是如果扬声器灵敏度过低,则会使本机效果大打折扣。