对初涉电子管放大器领域的电子爱好者来说,简洁、优秀的单端A类电路宜为首选。单端A类电子管功放具有音色圆润、甜美制作成功率高的特点。
本文介绍的线路采用6N3构成SRPP输入级。功率放大级的6P3P采用标准接法,6P3P为入门级产品,品质相当出众,低廉的价格能将制作的风险降到最低,同时只要线路设计合理,制作精心,也能将6P3P玩到发烧境界。更重要的是,本人希望借此线路,让那些刚刚喜欢上电子管功放的初级发烧友,通过尝试来逐步熟悉电子管功放的制作。
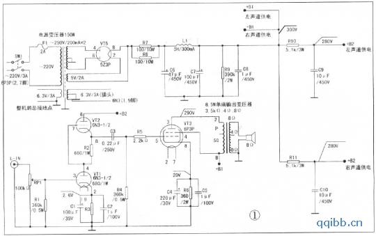
一、线路简介
1、输入电压放大级
SRPP电路(亦称并联调整式推挽电路)是一种深受推崇的电路。该电路具有失真小、噪声低、频响宽等特点,是目前电子管功放电路中常见的优秀线路之一。
电路见图1。VT1、VT2直流通路串联,VT1构成普通的三极管共阴放大器,VT2构成阴极输出器,对VT1而言VT2是一个带电流负反馈的高阻负载。音频信号由6N3③脚输入,经VT1共阴放大后从第④脚输出。进入VT2构成的阴极输出器,然后由VT2⑧脚输出,进入后级电路。VT2接成阴极输出器形式,其电压放大倍数接近于1,故输入级SRPP电路的电压放大倍数主要取决于VT1。同时,VT1、VT2交流通路对输入级负载电阻R4(即功率输出级VT3的栅极电阻)而言等效为“并联”。相对使单管共阴放大电路内阻降低一半,带负载能力大为提高,易于和低阻负载匹配,音质因此有较大改善。又因为VT1、VT2对R4负载来说是推挽工作。输出电流增大一倍,失真也有所降低。C1是VT1的阴极交流旁路电容。避免R3对交流信号起交流电流负反馈作用,提高输入级交流放大倍数,改善输入级对VT3的驱动能力。
R3上的压降2.6V,作为VT1的栅负偏压,此负压比现代数码音源输出信号振幅大1.5V,避开了6N3动态阳-栅特性曲线的非线性部分。输入级电压放大倍数为:
A=μ·R4/(Ri/2+R4)=35·360k/(5.8k/2+360k)≈35倍。其中μ为6N3放大系数,值为35;Ri为6N3内阻。值为5.8k。

2、功率输出级
功率管6P3P采用标准接法,信号由控制栅极(⑤脚)输入,帘栅极(④脚)与电源+B1直接相连。这种接法的特点是:放大效率高。能达到特性表中功放管所规定的输出功率。R6为输出级阴极电阻,将输出级栅负压确定在-20V。6P3P屏极电压为290V,栅负压为-20V,屏流为50mA,作A类放大,输出功率约为5.5W,基本满足一般家居环境放音的要求。
3、电源电路
电源电路采用传统的电子管整流,CLC-π型滤波器,既保持了传统胆机的音乐韵味。也使整机音色达到和谐与平衡。
由电源变压器次级输出的双250V电压经5Z3P全波整流,输出100Hz的单向脉动直流经C6、L1、C7组成的CLC-π滤波器得到平稳的直流高压。电子管整流在开机时经历预热过程而无高压冲击,具有保护电子管的作用,这一点在功放电路使用天价电子管时显得尤为重要。CLC-π型滤波方式滤波效果好,电源内阻低,对降低噪音,提高整机动态有极大的益处。R7、R8的作用是保护C6。R9为高阻值的高压泄放电阻。防止开机高压的峰值脉冲电压对功率管和输出变压器的冲击。
二、输出变压器的制作
输出变压器是电子管功放电路的重要部件,如果自制条件不具备,可以构买成品。本机所用输出变压器的具体参数见图2。铁芯为22×33冷轧硅钢片,初极共3300圈,分两层。线径为0.18mm;次级共172圈,分三层,所用线径为0.82mm。EI硅钢片所留空气隙为0.08mm、最大工作电流70mA、功率为8.5W。

三、制作与调试
本机线路简洁,所用元件较少,可采用搭棚焊接,制作调试简单,成功率高。
制作时可以先焊接电源与灯丝供电部分,电源正常之后再焊接放大电路,要注意的是,电源空载时,电压稍高,电容耐压一定要满足图1的要求。该图所标注的几个测试点电压是本人制作时的实测电压,可作为制作时的参考,在电网电压变动不大时,应接近上述测试值,这样成功就不在话下。
R2、R3、R4、R6可改变整机工作状态,制作过程中要引起注意,尤其是R2、R3误差不能太大,否则VT1④脚直流电压就可能不等于+B2电压的一半。[!--empirenews.page--]
本机实测输出功率为5.5W左右,音质清纯圆润,对扬声器有良好的控制力,且胆昧浓郁,音乐感十足。