TDA2822制作的立体声小功放

📅 发布时间:2013-09-05 18:00 👁️ 浏览:1 🏷️ 标签: 2822 TDA 立体声

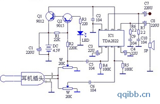
  TDA2822可做成单声道的,也可做成立体声的。本电路为立体声的功放电路,可以当MP3,随身式的VCD(DVD),收音机,单放机的功率放大器。功率不是很大但已可以满足您的听觉要求了,并且电路简单,让你在安装中找到克服困难,解决问题的乐趣。

原理图如下:

制作好的成品电路板如下:

觉得这篇文章有帮助吗?